下载APP
中西医助理医师
首页
>
中西医助理医师
>
辅导精华
诊断学基础“热型与临床意义”易混淆考点表格归纳
2021-08-12
一表搞定中西医助理医师“落枕的配穴”易混淆知识点
2021-08-10
胃痛的配穴易混淆考点——中西医助理医师针灸学
2021-08-10
中西医助理医师针灸学“外感、内伤头痛辨证配穴”易混淆考点
2021-08-10
中西医助理医师针灸学“经验效穴”易混淆高频考点表
2021-08-10
中西医助理医师针灸学“辨证选穴”易混淆考点图表
2021-08-10
【表格鉴别】麻疹、幼儿急疹、风疹、猩红热鉴别诊断
2021-08-03
【易混淆高频考点】一表搞定小儿支气管哮喘的辨证论治
2021-08-03
中西医结合儿科学“指纹诊法”易混淆考点速记表
2021-08-03
【易混淆考点表格记忆】小儿脱水程度的判断
2021-08-03
一表鉴别儿科学易混淆点!生理性黄疸与病理性黄疸的鉴别
2021-08-03
表格考点:外阴色素减退性疾病的中医辨证论治
2021-08-02
一表搞定排卵障碍性异常子宫出血的中医辨证论治易混淆考点
2021-08-02
中西医妇科学“正常产褥”易混淆必考考点表格梳理!
2021-08-02
中西医妇科学“产程分期”易混淆数字考点表
2021-08-02
一张表梳理中医对女性生殖器的认识
2021-08-02
表格整理急性乳腺炎中医辨证论治——外科学易混淆考点
2021-08-01
中西医外科学痔的分类易搞混?表格呕心归纳易考点!
2021-08-01
外科学“水钠代谢紊乱”易混淆?收下这张表!
2021-08-01
中西医外科学“辨肿”记忆有方法!
2021-07-31
中西医助理医师轻松记忆易混中医外科术语
2021-07-31
中西医内科学一张表总结“气血津液病证辨证”要点
2021-07-30
表格归纳慢性肾小球肾炎中医辨证论治(内科学)
2021-07-30
十二指肠溃疡、胃溃疡鉴别总搞混?这样区分不出错!
2021-07-30
内科学COPD严重程度分级(四级易混淆考点区分)
2021-07-30
数字考点表:中西医内科学血压水平的定义和分级
2021-07-30
中西医助理医师【易混淆考点】与“热”相关的方剂
2021-07-29
教你这样区分与“肝”相关的方剂
2021-07-29
【表格总结】大小方剂鉴别——中西医助理医师必考
2021-07-29
【必考点】中西医助理医师数字“四”方剂鉴别
2021-07-29
名称方剂鉴别易混淆考点必考
2021-07-29
【经典试题】温里药小结必考易混淆考点
2021-07-29
【易混淆考点】利水渗湿药小结
2021-07-29
祛风湿药常考易混淆考点小结
2021-07-29
清热药归总巧记表格——中西医助理易错考点
2021-07-29
解表药兼治易混淆高频考点这样记不出错!
2021-07-29
肝风内动四证的临床表现、鉴别要点
2021-07-28
学霸总结笔记_常见脉象的脉象特征及鉴别
2021-07-28
一表区分咳嗽、喘、哮的临床表现及其意义
2021-07-28
表格区分谵语、郑声、独语、错语、狂言、言謇的概念及临床意义
2021-07-28
中医诊断学“望排出物”易混淆考点辨析题
2021-07-28
六淫的性质及致病特点易混淆知识点、经典例题
2021-07-27
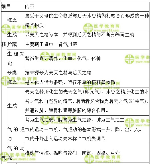
精、气、血、津液、神易混淆高频考点、模考练习
2021-07-27
“五行学说的基本内容及应用”易错题解析
2021-07-27
阴阳学说的基本内容易混淆考点经典模考
2021-07-27
中医学理论体系的主要特点易混淆考点练习题
2021-07-27
中医基础理论考点速记25条
2021-07-27
归纳考前1个月易混淆考点!中西医助理医师冲刺笔记!
2021-07-27
2021年中西医助理医师综合考试模考大赛(一模)错题集
2021-07-26
以下哪项为该病最常见的并发症——肺炎(正确率45%)
2021-07-26
加载更多
第77页
第78页
第79页
第80页
第81页
第82页
正保医学教育网客户端
免费下载
选课
试听
招生方案
直播
资料
404 Not Found
404 Not Found
nginx