下载APP
口腔助理医师
首页
>
口腔助理医师
>
辅导精华
2022年口腔助理医师《医学伦理学》“国际关系的特点”思维导图
2022-03-14
医学伦理学“医患关系的模式”疑难易错考点思维导图
2022-03-14
学霸笔记!口腔助理医师“卫生法规”3大重要考点图解!
2022-03-14
速速收藏!药品管理相关知识点图谱!
2022-03-14
2022年口腔助理医师《卫生法规》“临床用血申请”思维导图
2022-03-14
口腔助理医师卫生法规重要考点“处方的开具”易错思维导图
2022-03-14
2022年口腔助理医师“医学心理学”3大重要考点思维导图
2022-03-14
医学心理学“病人角色的变化”疑难易错考点思维导图
2022-03-14
口腔助理医师医学心理学重要考点“心理治疗的原则”易错思维导图
2022-03-14
2022年口腔助理医师《医学心理学》“行为主义的治疗”思维导图
2022-03-14
《口腔预防医学》的情况复杂记不住?3张思维导图一定要保存!
2022-03-14
每天一个知识点!预防性树脂充填术相关知识点及题!
2022-03-14
临床戒烟指导重要考点思维导图(口腔助理医师考点笔记)
2022-03-13
精选1张思维导图帮你梳理2022年疾病三间分布重要考点!
2022-03-12
口腔助理医师《预防医学》学霸笔记:疾病流行强度相关考点思维导图
2022-03-12
一句话速记!口腔助理医师《牙体牙髓病学》考点归纳!
2022-03-11
精选3张思维导图,《医学微生物学》学霸笔记在线查看!
2022-03-10
精选1张思维导图帮你梳理2022年细菌基本结构重要考点!
2022-03-10
口腔助理医师《医学微生物学》学霸笔记:物理灭菌法相关考点思维导图
2022-03-10
2022年口腔助理医师医学微生物学“微生物分类”易考易错考点的思维导图
2022-03-10
速速收藏!T细胞受体(TCR)相关知识点及题相结合!
2022-03-10
精选3张思维导图,2022口腔助理医师《医学免疫学》学霸笔记在线查看!
2022-03-09
2022年口腔助理医师医学免疫学“免疫球蛋白”易考易错考点思维导图
2022-03-09
免疫器官重要考点思维导图(口腔助理医师考点笔记)
2022-03-09
精选4种类型帮你梳理2022年超敏反应重要考点!
2022-03-09
口腔助理医师《药理学》学霸笔记3大考点思维导图
2022-03-09
口腔助理医师《药理学》学霸笔记:吗啡相关考点思维导图
2022-03-09
口腔助理医师《药理学》学霸笔记:阿托品相关考点思维导图
2022-03-09
口腔助理医师《药理学》学霸笔记:阿司匹林相关考点总结
2022-03-09
2022年口腔助理医师《生物化学》学霸笔记在线查看
2022-03-09
精制1张思维导图!帮你梳理2022年脂溶性维生素重要考点!
2022-03-09
口腔助理医师生物化学:水溶性维生素复习重点思维导图
2022-03-09
关于氨基酸的分类重要考核点,这张思维导图一定要保存!
2022-03-09
速速收藏!脓肿切开引流的要求相关知识点及题相结合!
2022-03-09
速速收藏!IgG的特性和功能相关知识点及题相结合!
2022-03-08
精制5张思维导图!帮你梳理2022年口腔助理医师口腔组织病理学重要考点!
2022-03-08
2022年口腔医师口腔组织病理学考点总结:牙周膜思维导图
2022-03-08
关于牙本质重要考核点,这张思维导图一定要保存!
2022-03-08
精制1张思维导图!帮你梳理2022年唾液腺重要考点!
2022-03-08
2022年口腔助理医师“龋病”疑难易错考点思维导图
2022-03-08
咀嚼黏膜、被覆黏膜、特殊黏膜三种粘膜分类,重要考点思维导图
2022-03-08
《口腔预防医学》5大重要考点总结,思维导图助力快速记忆!
2022-03-08
窝沟封闭的操作方法及步骤记不住?1张思维导图清晰展示
2022-03-08
关于牙膏的5种成分和作用,1图详解!
2022-03-08
2022年口腔助理医师口腔预防医学:偏倚思维导图
2022-03-08
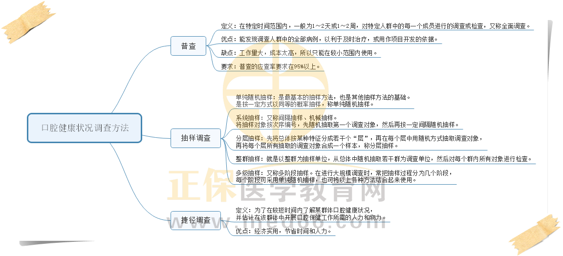
口腔健康状况3种调查方法,这张思维导图一定要保存!
2022-03-08
氟化物防龋的4种局部应用用品的成分、使用及特点
2022-03-08
2022口腔助理医师《口腔修复学》重点复习,5张图来概括!
2022-03-08
印模材料思维导图—口腔助理医师口腔修复学速记网图
2022-03-08
设计龈下边缘5种情况复杂记不住?这张思维导图一定要保存!
2022-03-08
加载更多
第43页
第44页
第45页
第46页
第47页
第48页
正保医学教育网客户端
免费下载
选课
试听
招生方案
直播
资料
404 Not Found
404 Not Found
nginx