下载APP
药学职称
首页
>
药学职称
>
辅导精华
消毒与灭菌基本概念考点及题目——2022年药学职称考试
2021-09-15
2022年药学职称考生掌握!细菌的特殊结构考点及题目
2021-09-14
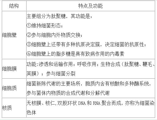
细菌的基本结构考点及题目——2022年药学职称考试
2021-09-10
掌握!2022年药学职称考试「生物化学」考点集训!
2021-09-09
2022年药学职称考生掌握!微生物的种类考点及题目
2021-09-09
米-曼方程式考点及题目——2022年药学职称考试
2021-09-08
2022年药学职称考生掌握内容!三羧酸循环考点及题目
2021-09-07
糖异生考点及题目——2022年药学职称考试
2021-09-06
9月必学~2022年药学职称考试高频考点&习题合集!
2021-09-03
2022年药学职称考试!糖的无氧分解(糖酵解)考点及练习题
2021-09-03
掌握!2022年药学职称考试「生理学」考点集训!
2021-09-02
蛋白质的结构特点考点及题目——2022年药学职称考试
2021-09-02
药学职称考生掌握!肺功能的主要指标辨析记忆考点及题目
2021-09-01
药学职称考生掌握!静息电位与动作电位的特点及题目演练
2021-08-31
心脏的神经支配考点精讲及题目演练——2022年药学职称考试
2021-08-30
一张表搞定!普萘洛尔抗心律失常、心绞痛、高血压的药理作用与临床应用
2021-08-27
2022年药学职称考生掌握!红细胞与血小板的生理特点考点及题目
2021-08-27
细胞膜的物质转运功能考点及题目——2022年药学职称考试
2021-08-26
2022年药学职称考试「固体制剂」考点集训!
2021-08-25
2022年药学职称考试【包衣片剂】考点及题目演练
2021-08-25
2022年药学职称考生掌握!散剂的考点及题目
2021-08-24
2022年药学职称考生掌握!胶囊剂考点及题目演练
2021-08-23
片剂的分类考点及题目演练——2022年药学职称考试
2021-08-20
2022年药学职称考试「灭菌制剂与无菌制剂」考点集训!
2021-08-19
2022年药学职称考生掌握!片剂常用的辅料考点及题目
2021-08-19
输液考点及题目演练——2022年药学职称考试
2021-08-18
2022年药学职称考生掌握!注射剂的附加剂考点及题目演练
2021-08-17
注射剂的质量要求考点及题目——2022年药学职称考试
2021-08-16
2022年药学职称考生掌握内容!注射剂的给药途径考点及题目精讲
2021-08-12
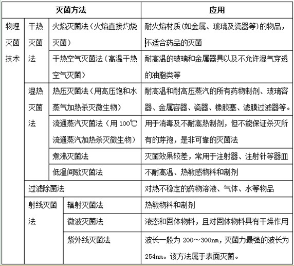
灭菌与无菌制剂常用的技术考点及题目演练—2022年药学职称考试
2021-08-11
考点集训!2022年药学职称考试「液体制剂」备考专题!
2021-08-10
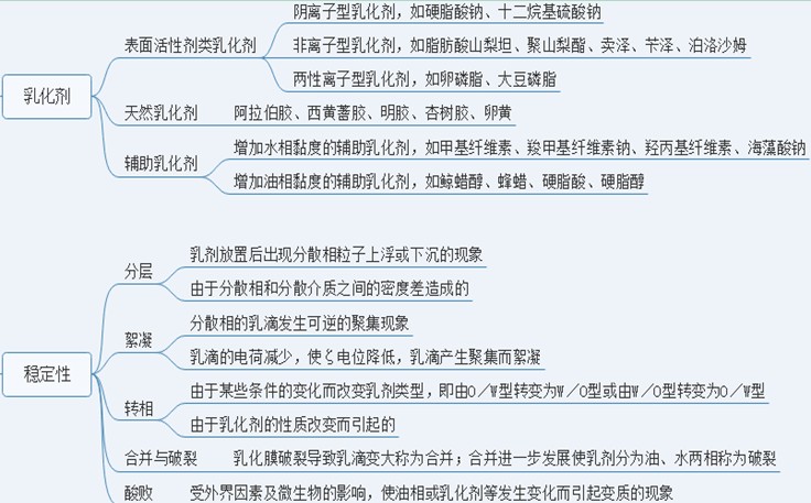
2022年药学职称考试必考点!乳剂考点精讲及题目演练
2021-08-10
2022年药学职称考生掌握!混悬剂考点精讲及题目演练
2021-08-09
低分子溶液剂考点精讲及题目演练——2022年药学职称考试
2021-08-06
2022年药学职称考试「固体制剂」65个考点总结,速看!
2021-08-05
2022年药学职称必学内容!表面活性剂考点及题目演练
2021-08-05
液体制剂的附加剂考点及题目演练——2022年药学职称考试
2021-08-04
考点集训!2022年药学职称考试「药剂学绪论」备考专题!
2021-08-03
快收藏!2022年药学职称考试-各种疾病对应首选药物总结
2021-08-03
2022年药学职称考生掌握!中国药典考点及题目演练!
2021-08-03
2022药学职称备考必学!辅料在药剂中的应用及题目演练!
2021-08-02
2022年药学职称考生掌握内容!药物剂型的分类及题目演练
2021-07-30
2022年药学职称考生掌握!药物剂型的重要性及题目演练
2021-07-29
2022年药学职称考生掌握!药剂学、剂型、制剂、制剂学概念&题目演练
2021-07-28
药学职称考试这些「名词解释」每年都考,2022年考生速看!
2021-07-23
血液常见的49个考点!2022年药学职称考生速看!
2021-07-22
快收藏!2022年药学职称考试「细胞的基本功能」45个考点总结!
2021-07-21
2022年药学职称考试五大降压药,一句口诀帮你解决!
2021-07-20
一张表搞定处方限量,药学职称考试『药事管理』年年都考它!
2021-07-19
2022年药学职称备考「生理学」必背的9大考点!
2021-07-16
加载更多
第19页
第20页
第21页
第22页
第23页
第24页
正保医学教育网客户端
免费下载
选课
试听
招生方案
资料
直播
404 Not Found
404 Not Found
nginx