下载APP
初级护师
首页
>
初级护师
>
辅导精华
2020初级护师模拟试题(7)
2020-04-26
2020初级护师模拟试题(6)
2020-04-26
2020初级护师模拟试题(5)
2020-04-26
2020初级护师模拟试题(4)
2020-04-26
2020初级护师模拟试题(3)
2020-04-26
2020初级护师模拟试题(2)
2020-04-26
2020初级护师模拟试题(1)
2020-04-26
肾性损伤临床分类及表现特点
2020-04-26
肝性脑病的临床分期依据及特点
2020-04-26
胃溃疡和十二指肠溃疡的疼痛区分
2020-04-26
宫颈糜烂的临床分型有哪几种?
2020-04-26
慢性肾小球肾炎常见的尿液特点
2020-04-26
不同类型颅骨骨折的特征表现
2020-04-26
初级护师考点:房颤和室颤的临床表现鉴别
2020-04-26
破伤风类毒素和抗毒素的区别
2020-04-26
新生儿病理性黄疸的常见疾病
2020-04-26
三种常见气胸的表现及治疗区别
2020-04-26
肝硬化形成门静脉高压的病理基础
2020-04-25
肛瘘的护理措施与治疗原则
2020-04-24
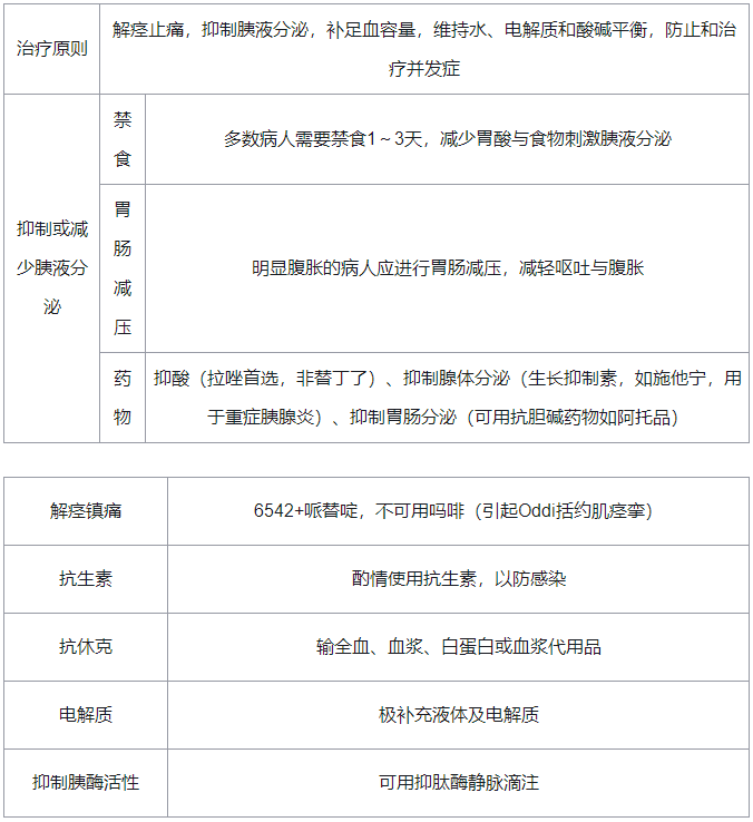
急性胰腺炎的临床治疗原则汇总
2020-04-24
不同性质的脱水图解
2020-04-24
小儿轻型腹泻与重型腹泻的对比
2020-04-24
小儿消化系统解剖生理解析
2020-04-24
慢性胃炎的临床常见护理措施
2020-04-24
【必背】碳酸氢钠易考点速记
2020-04-24
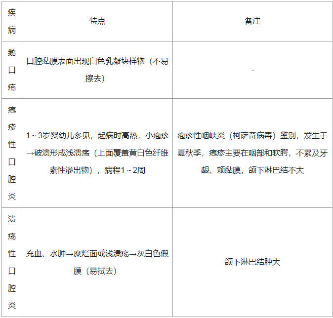
口炎病人的临床表现
2020-04-24
各类肠梗阻速记
2020-04-24
急性阑尾炎的病因和临床表现
2020-04-24
慢性呼吸衰竭的辅助检查
2020-04-24
肝硬化的临床表现有哪些?
2020-04-24
高血压降压用药有哪些
2020-04-24
新生儿三级护理
2020-04-24
前置胎盘的临床表现与分类
2020-04-24
初级护师考试相关专业知识高频试题(9)
2020-04-24
初级护师考试基础知识高频试题(9)
2020-04-24
主动脉跨骑是指哪两个地方?
2020-04-24
针对白血病患者的血液输入原则
2020-04-24
排卵型功血和无排卵型功血的区别
2020-04-24
低渗性脱水的临床分度依据
2020-04-24
新生儿黄疸和新生儿溶血症关系
2020-04-24
针对肌力的临床程度分级
2020-04-24
针对血压的临床分类标准
2020-04-24
鹅口疮的临床表现特点是什么?
2020-04-24
儿童死亡率最高发生在哪一时期?
2020-04-24
小儿辅食添加顺序及原则
2020-04-24
乳腺癌的临床表现
2020-04-23
乳腺囊性增生病的治疗原则
2020-04-23
甲状腺功能亢进术后呼吸困难和窒息常见原因
2020-04-23
甲状腺功能亢导致的喉返/喉上神经损伤
2020-04-23
甲状腺功能亢引发的手足抽搐
2020-04-23
加载更多
第87页
第88页
第89页
第90页
第91页
第92页
正保医学教育网客户端
免费下载
选课
试听
招生方案
咨询
直播
404 Not Found
404 Not Found
nginx