下载APP
护理职称
首页
>
护理职称
>
辅导精华
健康信息传播效果影响因素:传播途径
2020-04-24
健康信息传播效果影响因素:信息
2020-04-24
健康信息传播效果影响因素:传播者
2020-04-24
健康传播效果影响因素考点练习题及答案解析
2020-04-24
乳腺癌概要高频考点
2020-04-24
阑尾炎常见病理类型
2020-04-24
如何估计消化道出血量
2020-04-24
如何护理T管?
2020-04-24
如何护理颅骨骨折的病人
2020-04-24
胆道肿瘤疾病的健康教育
2020-04-24
肠外营养的营养素及制剂
2020-04-24
上消化道出血尿素氮鉴别
2020-04-24
肝硬化患者腹腔穿刺放腹水要点
2020-04-24
如何区分被动卧位和被迫卧位?
2020-04-24
痈初期红肿时局部涂抹什么药物
2020-04-24
绝经后妇女的卵泡刺激素水平特点
2020-04-24
消化性溃疡的口服用药注意事项
2020-04-24
小儿产后造血的特点
2020-04-24
主管护师高频考点:T管拔除指征
2020-04-24
产妇子宫收缩力的特点
2020-04-24
BMR轻度中度重度的指数是多少?
2020-04-24
长期卧床心力衰竭患者水肿特点
2020-04-24
腹膜炎引起的肠梗阻属于什么?
2020-04-24
小儿尿液的性质
2020-04-24
颅骨骨折的解剖概要与临床表现
2020-04-23
器官移植的排斥反应
2020-04-23
心脏检查的重要方法:听诊
2020-04-23
护理体检的准备工作和基本检查方法
2020-04-23
临终关怀的理念
2020-04-23
死亡过程的最后阶段:生物学死亡期
2020-04-23
局部给药之舌下给药
2020-04-23
局部给药的皮肤用药方法
2020-04-23
局部给药:插入法
2020-04-23
小儿体重特点及计算公式
2020-04-23
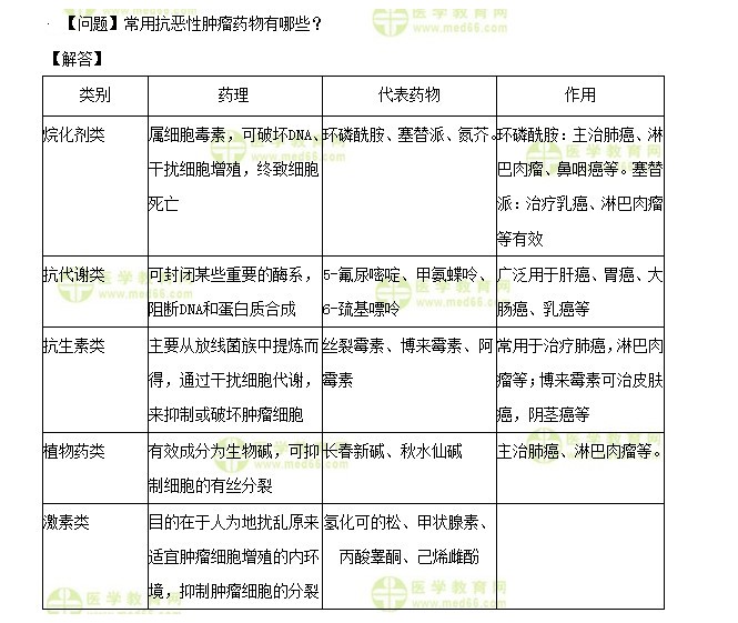
临床常用抗恶性肿瘤药物有哪些?
2020-04-23
抑郁患者的典型临床表现特征
2020-04-23
反应性精神病患者护理注意事项
2020-04-23
临床常见致病性行为模式
2020-04-23
小儿头围发育有什么特点?
2020-04-23
小儿年龄划分的具体时期总结
2020-04-23
胃溃疡和十二指肠溃疡的区别
2020-04-23
针对肺脓肿的抗菌和痰液引流治疗
2020-04-23
污染区和半污染区的区分依据
2020-04-23
肾损伤病人的常见症状
2020-04-22
主管护师考试高频考点:消毒灭菌定义及原则
2020-04-22
消毒灭菌的基本原则是什么?
2020-04-22
消毒灭菌的定义和区别
2020-04-22
消毒灭菌考点练习题及答案解析
2020-04-22
急腹症的临床辅助检查
2020-04-22
胆道肿瘤患者的护理问题有哪些?
2020-04-22
加载更多
第88页
第89页
第90页
第91页
第92页
第93页
正保医学教育网客户端
免费下载
选课
试听
招生方案
图书
直播
404 Not Found
404 Not Found
nginx