下载APP
中医师承
考试动态
政策解读
考试大纲
辅导精华
考试经验
全部
2020年陕西省传统医学确有专长人员考核报名提交材料
考试经验
2020-02-10
陕西省2020年传统医学师承人员出师考核报名材料
考试经验
2020-02-10
山东传统医学师承人员出师考核培训班哪里有?
考试经验
2020-02-10
武汉中医确有专长培训多少钱?
考试经验
2020-02-02
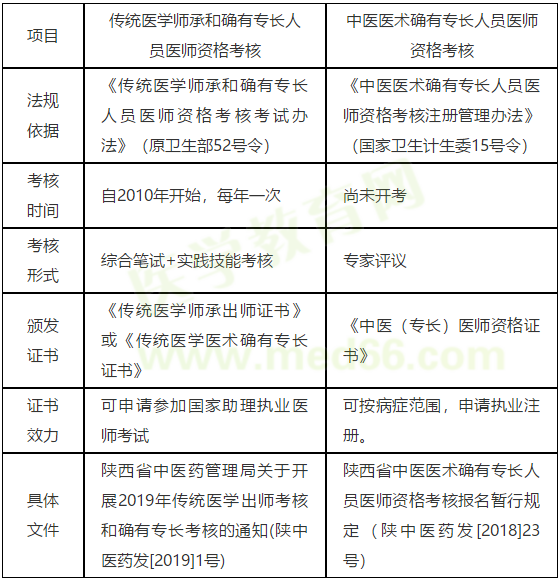
传统医学医术确有专长考核和中医(专长)医师资格考试的区别政策解读
考试经验
2020-01-17
杭州中医师承和确有专长培训班多少钱
考试经验
2020-01-14
浙江省2020年传统医学师承和确有专长考核报名材料
考试经验
2020-01-07
浙江哪里有2020年中医师承确有专长培训班?
考试经验
2020-01-06
中医师承培训班需要多少钱
考试经验
2020-01-03
浙江2020年中医师承确有专长报名流程
考试经验
2020-01-02
河北中医师承确有专长培训哪里有
考试经验
2019-12-31
中医师承确有专长考核如何通过刷题提高效率
考试经验
2019-12-30
中医确有专长培训班如何选择?
考试经验
2019-12-28
2020年师承确有专长考试科目有哪些
考试经验
2019-12-27
师承中医考试有多少道题
考试经验
2019-12-26
中医师承培训要多少钱?
考试经验
2019-12-26
广东中医师承确有专长培训班哪里好?
考试经验
2019-12-25
哈尔滨中医师承培训班哪里有?
考试经验
2019-12-23
中医师承跟师时间中断有什么影响?
考试经验
2019-12-23
2020年师承确有专长“保命指南”
考试经验
2019-12-21
中医师承及确有专长模拟试题哪里有?
考试经验
2019-12-20
师承中医培训班哪家好?
考试经验
2019-12-19
传统中医确有专长培训哪家好?
考试经验
2019-12-18
传统医学医术确有专长考核考试科目及分值占比
考试经验
2019-12-17
传统医学师承出师考核考试科目及分值占比
考试经验
2019-12-17
河南信阳2019年传统中医确有专长报名材料有哪些?
考试经验
2019-12-17
传统确有专长免费视频在哪看?
考试经验
2019-12-16
确有专长考试大纲内容
考试经验
2019-12-16
中医师承及确有专长考试具体流程!一文搞懂!
考试经验
2019-12-15
中医师承确有专长考试书籍推荐
考试经验
2019-12-13
爽12活动:中医确有专长培训课程购课攻略了解一下!
考试经验
2019-12-12
爽12中医师承培训课程优惠最后1天 进来捡漏>>
考试经验
2019-12-12
12.12中医确有专长培训课程优惠购课 最多直降242元
考试经验
2019-12-12
【12.12】中医师承培训课程低价开抢!大额券立抢>>
考试经验
2019-12-12
倒计时1天!中医师承培训课程马上恢复原价!
考试经验
2019-12-12
最后一天!中医师承确有专长培训课程85折 领取更优惠!
考试经验
2019-12-12
传统中医确有专长考核考哪些内容?
考试经验
2019-12-11
听说你的师承确有专长培训课买贵啦?
考试经验
2019-12-11
医学教育网喊你领券啦!师承确有专长培训课程折上再减!
考试经验
2019-12-11
爽12医学教育网攻略:师承确有专长课程如何购买?
考试经验
2019-12-11
不一样的12.12-师承确有专长培训课程85折+优惠券+免费好礼
考试经验
2019-12-11
12❤12定制你的专属备考方案 免费抽大礼!
考试经验
2019-12-11
传统中医确有专长培训课程zui多优惠多少钱?
考试经验
2019-12-10
中医师承确有专长培训课程【优惠购买攻略】
考试经验
2019-12-10
中医师承培训课程【超值精品班】85折优惠购课!
考试经验
2019-12-10
师承确有专长考试培训课【无忧实验班】85折优惠购!
考试经验
2019-12-09
中医师承确有专长培训课程喜迎12.12学习季!
考试经验
2019-12-09
【12.12】中医师承确有专长学习季优惠购课!
考试经验
2019-12-09
2019年河南省信阳市中医确有专长考试报名材料有哪些?
考试经验
2019-12-06
备考师承确有专长考试,提升记忆的七种办法!
考试经验
2019-12-05
加载更多
第14页
第15页
第16页
第17页
第18页
第19页
正保医学教育网客户端
免费下载
选课
试听
招生方案
书店
资料
404 Not Found
404 Not Found
nginx