2023年执业药师《药事管理与法规》考试大纲新鲜出炉!正在备战或者计划备战2023年执业药师考试的考生们,需要仔细阅读此文章哦!今年执业药师《药事管理与法规》考试大纲有所调整,具体内容如下:
2023年执业药师《药事管理与法规》考试大纲
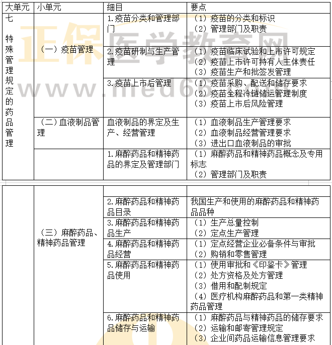
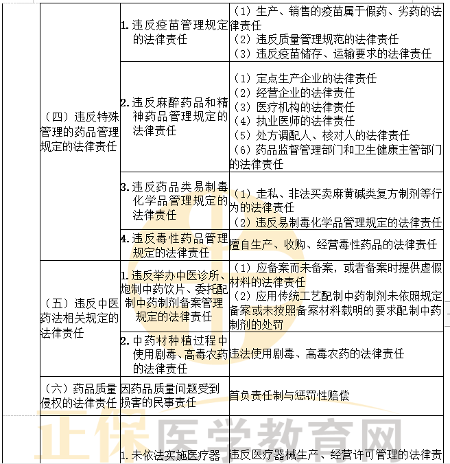
药事管理与法规是执业药师应当遵守的基本内容和执业活动必须具备的知识与能力,考查目的重在评价和培养执业药师准入人员具有合法、合规执业的自律意识,树立高尚的职业道德,更好地保障公众用药安全和合法权益,保护和促进公众健康。本大纲要求熟悉和理解与药品生产、流通和使用相关的法律法规和药事管理规定,掌握药学实践中与执业药师执业直接相关的具体要求。
药事管理与法规科目的考试内容以本考试大纲为准。































点击下载PDF版: 2023年执业药师《药事管理与法规》考试大纲
以上便是医学教育网为广大执业药师考生整理的2023年执业药师考试大纲的具体内容,可以在线观看,也可以下载pdf版本,建议考生收藏此链接,以便后期查看!考试大纲是执业药师考试的基础,重要性想必广大考生都很清楚,希望大家认真看一下哦!小编预祝广大执业药师考生顺利通过考试,一年拿下执业药师证书!
〖声明:本文为正保医学教育网原创整理,转载请注明来源正保医学教育网。〗