执业药师考试

考试动态
复习指导
互动交流

2022年执业药师各科目考试大纲变动+《法规》教材变化总结!抢先看!

千呼万唤始出来,历年《药事管理与法规》教材与执业药师考试大纲总是姗姗来迟,2022年也不例外,相信备考2022年的考生早已期待多时了。

医学教育网的小编很是明白各位的心情,这不,废话不多说,直接上干货!

先上一道硬菜,即执业药师考纲变化

1

2

3

4

5

点击查看各科目完整大纲:【官方】2022年执业药师考试大纲汇总!

看完上述变化,各位小伙伴是不是内心在颤抖,这也是小编从业多年以来,第一次看到法规的考纲发生了如此多的细节变化,堪比整容。但各位小伙伴放轻松,有医学教育网呢,药考路上,我们会全程为您保驾护航。

啦~啦~啦~

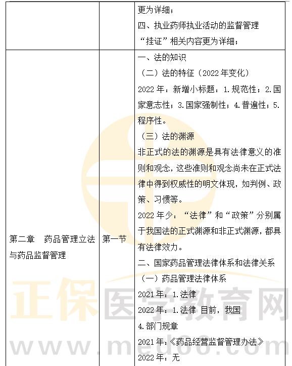
接下来,还是一道硬菜,《药事管理与法规》教材的细节变化,相信大家已经没有期待了,对的,正如您所想,内容大变。具体变动如下:

11

12

13

14

15

16

怎么样?以上是部分章节的变动,欲看详细变动,点击此处,查看2022年《法规》教材变动汇总>

目前2022年执业药师考试大纲和教材变动已出,考生们快快开始复习吧!在备考道路上,跟着老师一起学习是提升复习效率的关键!你准备好跟着医学教育网老师一起学了吗?点击查看执业药师网络课程>

相关推荐:

汤以恒总结的《药二》抗菌药的44个首选、25个典型不良反应…

第二波新问答!2022年执业药师考试报考条件常见问题解答!

【官方发文】执业药师电子证书下载/查验方法+常见问题解答!

7张表总结2022年执业药师考试7个科目全章节全年复习规划!

正保医学教育网
上医学教育网 做成功医学人
打开APP
全部评论(0打开APP查看全部 >
精品课程

执业药师-无忧实验班

学霸同款好课

980起

查看详情
热点推荐:
0
0
0
评论
取消
复制链接,粘贴给您的好友

复制链接,在微信、QQ等聊天窗口即可将此信息分享给朋友
前往医学教育网APP查看,体验更佳!
取消 前往
您有一次专属抽奖机会
可优惠~
领取
优惠
注:具体优惠金额根据商品价格进行计算
恭喜您获得张优惠券!
去选课
已存入账户 可在【我的优惠券】中查看