中西医结合执业助理医师考试阴道炎考点练习题(含解析)如下,2020年中西医助理医师考试《中西医结合妇产科学》大纲公布,今年采取了2020新版大纲,医学教育网编辑提醒您尽早备考。
萎缩性阴道炎怎么治疗?中西医助理医师笔试中如何出题考你?
外阴阴道假丝酵母菌病怎么治疗,在中西医助理医师考试中这样出题
中西医助理医师考点练习:治疗滴虫阴道炎最常用的药物是什么?
患者患念珠菌性阴道炎。治疗应首选什么?中西医助理医师这么考!
外阴阴道假丝酵母菌病涉及到的考点怎么考你?你知道吗?
滴虫阴道炎的临床表现是什么?中西医助理医师2020年考点练习
细菌性阴道病的临床表现是什么?在中西医助理医师考试中怎么考?
滴虫阴道炎的白带性状呈什么样?中西医结合助理医师考点练习
细菌性阴道病最常见的病原体是什么?中西医助理医师考点练习
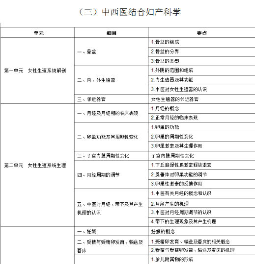
点击下载:2020年中西医助理医师考试《中西医结合妇产科学》大纲
点击查看全部>
以上分享的内容,由医学教育网小编搜集整理,如果您觉得对您有所帮助,可以分享给朋友。想了解更多医学考试信息、复习资料、备考干货请关注医学教育网。
中西医执业-高效定制班
直播+录播 含班级服务
¥4180
正保医学教育网客户端