中西医助理医师

考试动态
复习指导

2021年中西医结合助理医师考试实践技能考试教材变动对比汇总

点我快速切换内容

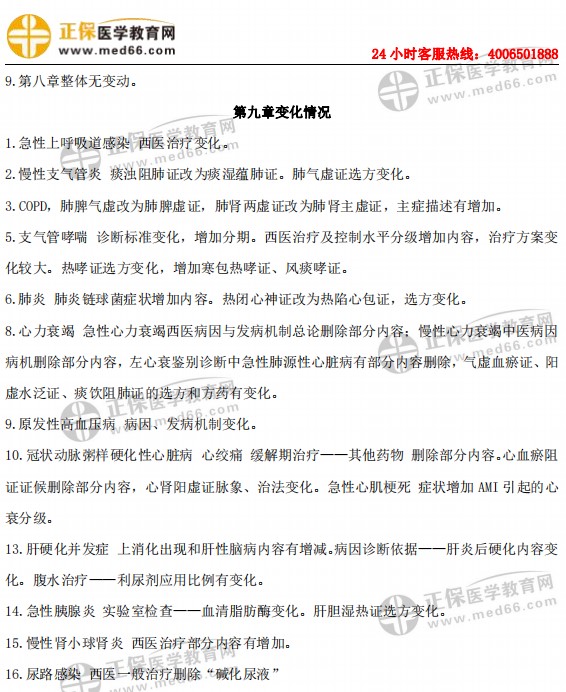
2021年中西医结合助理医师考试实践技能考试教材变动对比汇总分享给大家,2021年中西医结合助理医师考试教材及大纲已经公布,拿到教材之后,医学教育网老师及时整理了教材及大纲变化对比,其中考试大纲除了卫生法规部分修订,其他科目大纲无变化。教材变动已经为大家整理好了,医学教育网老师整理了“2021年中西医结合助理医师考试实践技能考试教材变动对比汇总”,希望对考生们有所帮助。

技能1

技能2

技能3

技能4

相关阅读:

2021年中西医结合助理医师资格考试大纲完整版下载(各科目)

2021年中西医结合助理医师资格考试考试大纲及指导用书正式发布

2021年中西医结合执业助理医师综合笔试官方教材变化汇总

【教材变化】2021年中西医执业助理医师考试实践技能教材变动对比

2021年中西医结合执业助理医师资格考试实践技能指导用书

2021年中西医结合助理医师资格考试医学综合指导用书

2021年中医中西医结合医师资格考试指导用书介绍

全文!21年中西医结合助理医师考试卫生法规部分大纲修订版!

以上分享的内容,由医学教育网小编搜集整理,如果您觉得对您有所帮助,可以分享给朋友。想了解更多医学考试信息、复习资料、备考干货请关注医学教育网。

正保医学教育网
上医学教育网 做成功医学人
打开APP
全部评论(0打开APP查看全部 >
精品课程

中西医执业-高效定制班

直播+录播 含班级服务

4180

查看详情
热点推荐:
0
0
0
评论
取消
复制链接,粘贴给您的好友

复制链接,在微信、QQ等聊天窗口即可将此信息分享给朋友
前往医学教育网APP查看,体验更佳!
取消 前往
您有一次专属抽奖机会
可优惠~
领取
优惠
注:具体优惠金额根据商品价格进行计算
恭喜您获得张优惠券!
去选课
已存入账户 可在【我的优惠券】中查看