中医执业医师

考试动态
复习指导

2023年中医执业医师资格考试《卫生法规》考试大纲完整版下载

2023年中医执业医师笔试《卫生法规》考试大纲已经公布,与2022年相比有部分变动,2023中医执业医师笔试大纲卫生法规》第三单元《中华人民共和国执业医师法》变为了《中华人民共和国医师法》,里面的细目也对应删除了“执业”二字。其余均无变化。为帮助各位考生了解,在此医学教育网小编为大家整理如下内容:

相关推荐:2023年中医执业医师考试笔试和技能考试大纲完整版【附下载】

卫生法规大纲1

卫生法规大纲2

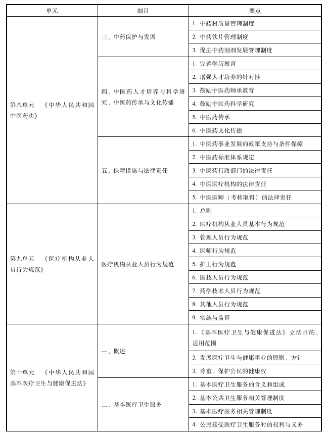
卫生法规大纲3

卫生法规大纲4

卫生法规大纲5

获取完整版考试大纲

扫码添加专属微信老师,速领2023年中医执业医师资格考试实践技能+医学综合考试大纲,还有更多优惠课程、备考方案免费定制,快快添加专属老师咨询吧!

社群老师二维码

2023年中医执业医师考试大纲已经公布,那么复习计划就要提上日程了,2023年中医执业医师辅导课程,现在购买即赠送2022年同款课程,快人一步开始学习吧>

小编推荐:

2023年全国各省市中医执业医师考试报名问题咨询各考点联系电话汇总!

戒掉拖延症!2023年中医执业医师“必考考点+复习技巧+答疑周刊”备考资料每周一读

卷起来!2023年中医执业医师资格高效定制班【每日一练】计划启动!

张钰琪女神喊话中医考生:2023年医师备考我准备就绪,你准备好了吗?

以上为“【附下载】2023年国家中医执业医师实践技能考试大纲公布!”全部内容,由医学教育网小编整理,更多信息请随时关注医学教育网。

正保医学教育网
上医学教育网 做成功医学人
打开APP
全部评论(0打开APP查看全部 >
精品课程

中医执业-高效定制班

直播+录播 含班级服务

4180

查看详情
热点推荐:
0
0
0
评论
取消
复制链接,粘贴给您的好友

复制链接,在微信、QQ等聊天窗口即可将此信息分享给朋友
前往医学教育网APP查看,体验更佳!
取消 前往
您有一次专属抽奖机会
可优惠~
领取
优惠
注:具体优惠金额根据商品价格进行计算
恭喜您获得张优惠券!
去选课
已存入账户 可在【我的优惠券】中查看