中医执业医师

考试动态
复习指导

2025年国家中医执业医师资格考试《传染病》官方教材变动汇总

2025年国家中医执业医师资格考试《传染病》官方教材已发布,医学教育网专业老师为大家梳理变动内容如下:

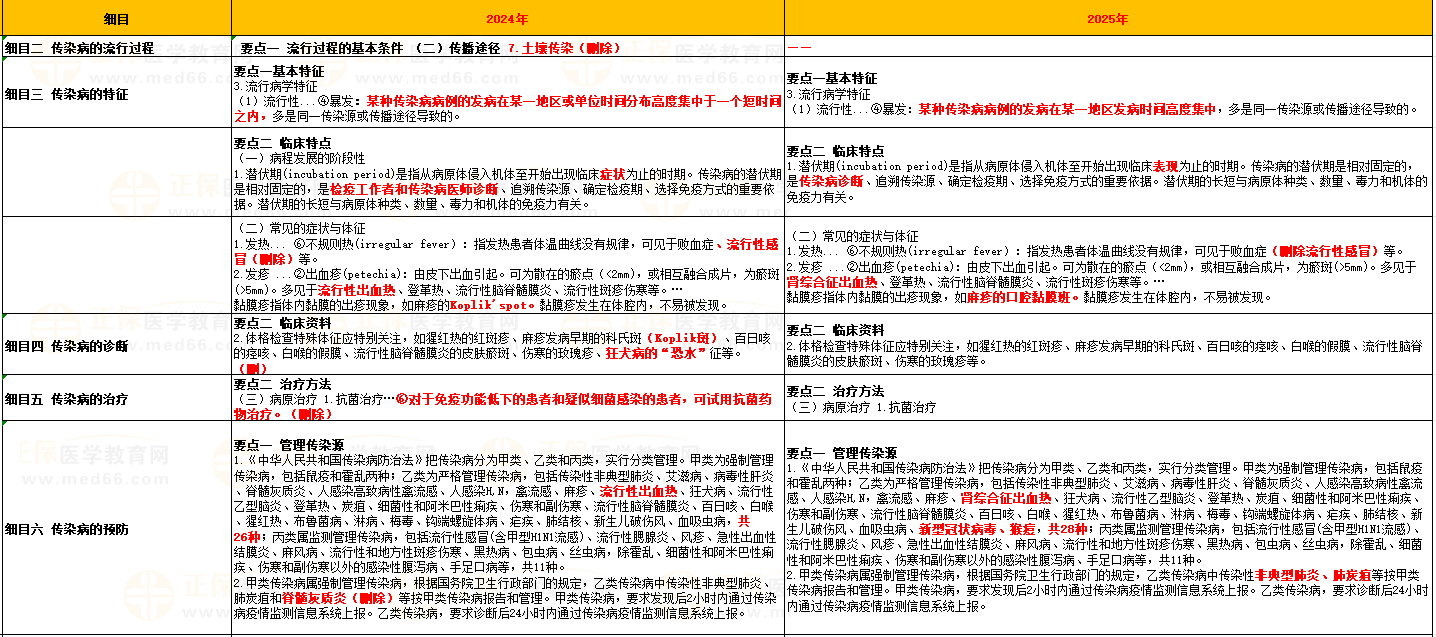
2025年中医执业医师传染病教材变动细则在线预览

第一单元 传染病学总论

第一单元 传染病学总论

第二单元 病毒感染 

第二单元 病毒感染

第三单元 细菌感染 

第三单元 细菌感染

(可点击查看大图)

...

以上仅为部分内容,完整版2025年中医执业医师传染病》教材变动细则请扫描二维码进入专属备考群领取!

相关推荐:

【专业解读】2025年中医执业医师考试大纲变动分析

【完整版】2025年中医执业医师实践技能+综合笔试考试大纲下载

【免费下载】2025年中医执业医师综合笔试教材变动细则汇总

国家卫生健康委员会发布2025年中医类别医师资格考试大纲

正保医学教育网
上医学教育网 做成功医学人
打开APP
全部评论(0打开APP查看全部 >
精品课程

中医执业-高效定制班

直播+录播 含班级服务

4180

查看详情
热点推荐:
0
0
0
评论
取消
复制链接,粘贴给您的好友

复制链接,在微信、QQ等聊天窗口即可将此信息分享给朋友
前往医学教育网APP查看,体验更佳!
取消 前往
您有一次专属抽奖机会
可优惠~
领取
优惠
注:具体优惠金额根据商品价格进行计算
恭喜您获得张优惠券!
去选课
已存入账户 可在【我的优惠券】中查看