中医执业医师

考试动态
复习指导

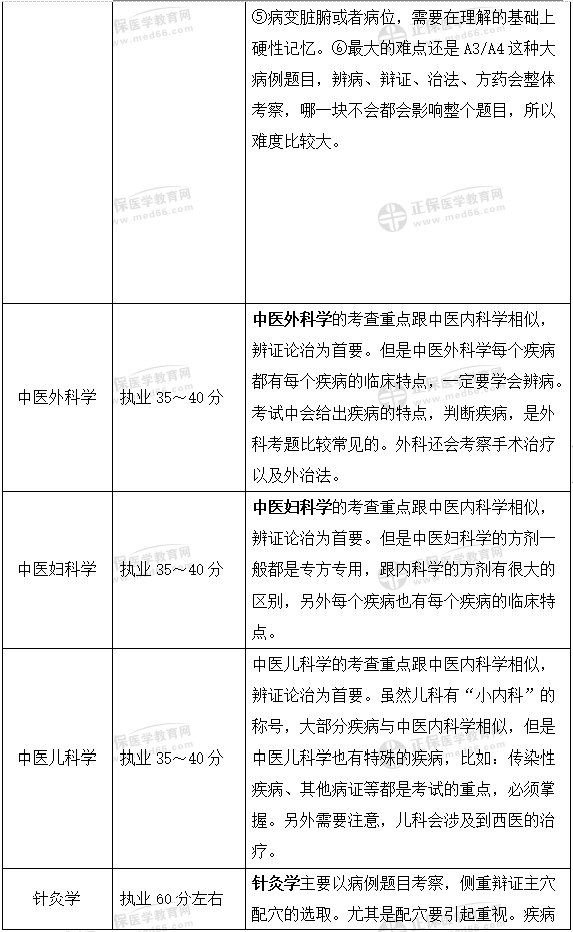
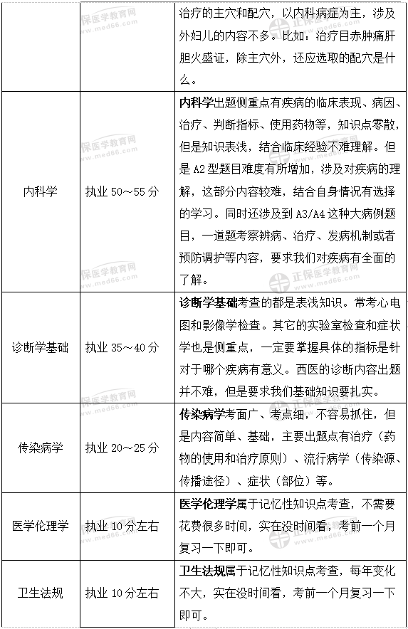
2022年国家中医执业医师考试15大科目分值占比预测及科目考试重点【原创】

2022年中医执业医师考试备考可以提上日程了,中医执业医师目前有15个考试科目,从基础学科到临床学科再到医学人文都包括了,如何合理地规划备考时间、找到考试重难点和自己的薄弱点,在前期备考是非常关键的,不要说距离2022年考试还很远,你每天要上班或上课,要照顾家庭,自己安静复习的时间其实很少,每天可能连2小时都抽不出来,如果下定决心想要考试,咱们就一次尽全力做好,不要说现在时间早,只可能你是个拖延症点击查看备考计划>>

今天医学教育网小编带来了大家非常感兴趣的“15大科目分值占比预测及科目考试重点”,分值分布是根据近几年考试情况分析所得,供考生们参考。

中医执业医师分布1

中医执业医师分布2

中医执业医师分值3

〖医学教育网版权所有,转载必究〗

推荐阅读:

全国2021年中医执业医师考试二试考生考后必须要知道的7件事

2021年中医执业医师电子化注册/执业变更/电子证照常见问题解答汇总

2022年国家中医执业医师考试报考学历/报考专业/入学年限对照表

2022年中医执业医师考试培训课程如何选择?

正保医学教育网
上医学教育网 做成功医学人
打开APP
全部评论(0打开APP查看全部 >
精品课程

中医执业-高效定制班

直播+录播 含班级服务

4180

查看详情
热点推荐:
0
0
0
评论
取消
复制链接,粘贴给您的好友

复制链接,在微信、QQ等聊天窗口即可将此信息分享给朋友
前往医学教育网APP查看,体验更佳!
取消 前往
您有一次专属抽奖机会
可优惠~
领取
优惠
注:具体优惠金额根据商品价格进行计算
恭喜您获得张优惠券!
去选课
已存入账户 可在【我的优惠券】中查看