中医师承

考试动态
复习指导
资料领取
首页 > 中医师承 > 中医师承 > 正文

赣县区2021年传统医学师承和确有专长考试报名4月10日截止

赣县区2021年传统医学师承和确有专长考试报名通知已发布,赣县区2021年传统医学师承和确有专长考试报名4月10日截止,医学教育网编辑提醒您抓紧时间报名。

赣县区

小手动图

2021年传统师承/确有专长考试报名指导微信群

dianxiao:2021师承报名指导微信群

1

2

3

4

5

6

附件:

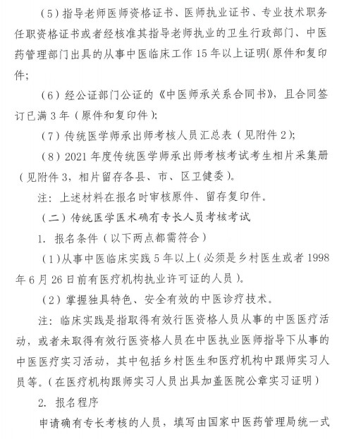
赣市卫健中医字〔2021〕5号关于做好2021年传统医学师承和确有专长人员医师资格考核考试有关工作的通知

附件:关于做好2021年传统医学师承和确有专长人员医师资格考核考试有关工作的通知

以上是医学教育网小编整理的“赣县区2021年传统医学师承和确有专长考试报名4月10日截止”相关内容,想了解更多传统师承和确有专长医师资格考试知识,请持续关注医学教育网传统师承和确有专长医师资格考试栏目。

正保医学教育网
上医学教育网 做成功医学人
打开APP
全部评论(0打开APP查看全部 >
精品课程

中医师承/确有专长无忧实验班

辅导课程

1280

查看详情
热点推荐:
0
0
0
评论
取消
复制链接,粘贴给您的好友

复制链接,在微信、QQ等聊天窗口即可将此信息分享给朋友
前往医学教育网APP查看,体验更佳!
取消 前往
您有一次专属抽奖机会
可优惠~
领取
优惠
注:具体优惠金额根据商品价格进行计算
恭喜您获得张优惠券!
去选课
已存入账户 可在【我的优惠券】中查看