对传统医学师承和确有专长人员申请参加医师资格考试的资格认定,如何办理?根据广东省卫健委办事窗口,医学教育网编辑为大家整理办理指南如下。
受理条件:
1、广东省内的传统医学师承跟师学习满三年的人员(县级以上公证机关签定公证合同);
2、广东省内传统医学临床实践满五年的人员,取得有效行医资格人员从事的传统医疗活动,或者未取得有效行医资格人员但在中医、民族医执业医师指导下从事的传统医学医疗实习活动,主要包括乡村医生和在医疗机构中跟师实习抄方人员。
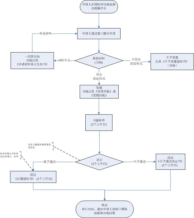
窗口办理流程:
1.申请。报考人员按照有关要求提交完整的申办材料一套,并提供全套材料的电子版(加盖公章的PDF文档)报送市中医药局。
2.受理。审核人员核验资料,审核通过的考生等待通知缴费并参加资格考试。
3.制证发证。考核通过后由省统一制证发证。

点击办理>>