中医师承

考试动态
复习指导
资料领取
首页 > 中医师承 > 陕西 > 正文

陕西省中医药管理局关于开展2021年师承和确有专长考核的通知

陕西省关于开展2021年传统医学师承出师考核和传统医学医术确有专长考核报名工作的通知已发布,传统师承和确有专长考试报名时间:3月10日至6月10日,考试时间7月-9月份。医学教育网编辑为您整理相关通知内容如下。

小手动图

2021年传统师承/确有专长考试报名指导微信群

dianxiao:2021师承报名指导微信群

陕西

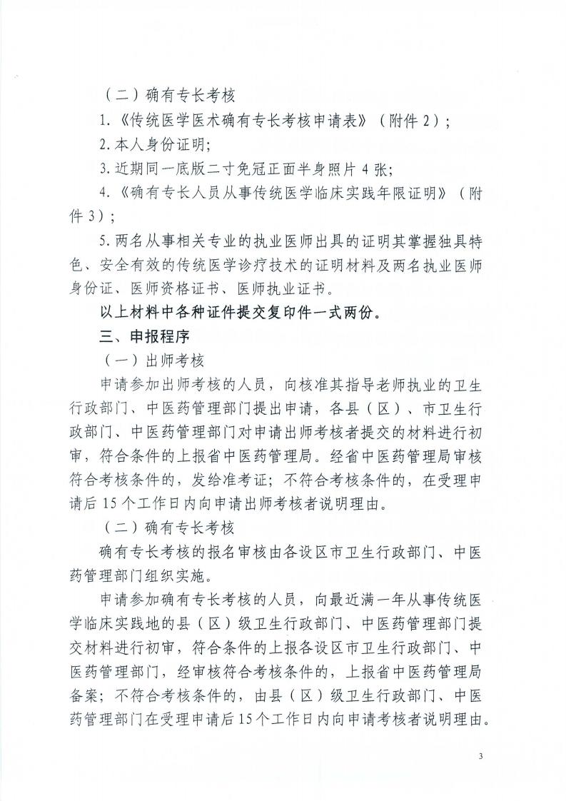
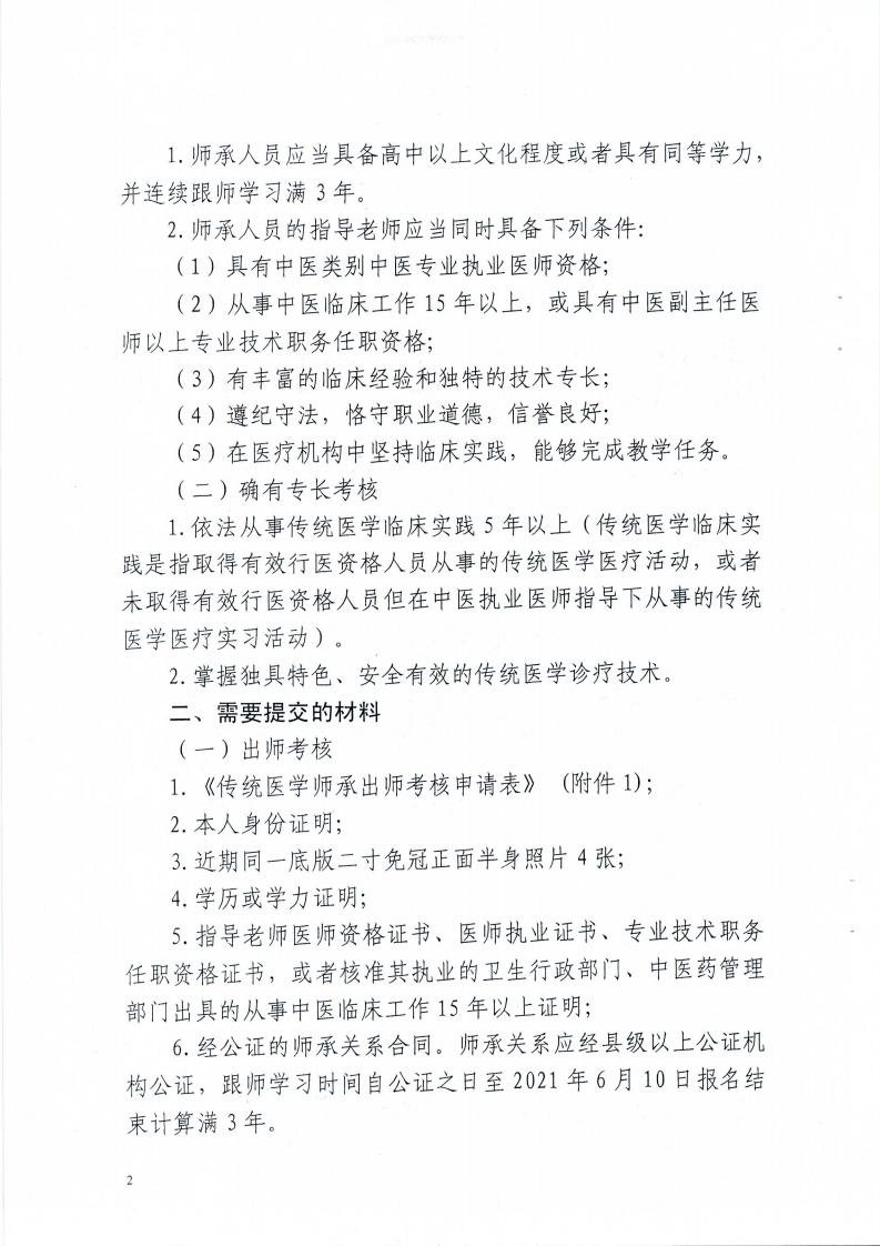
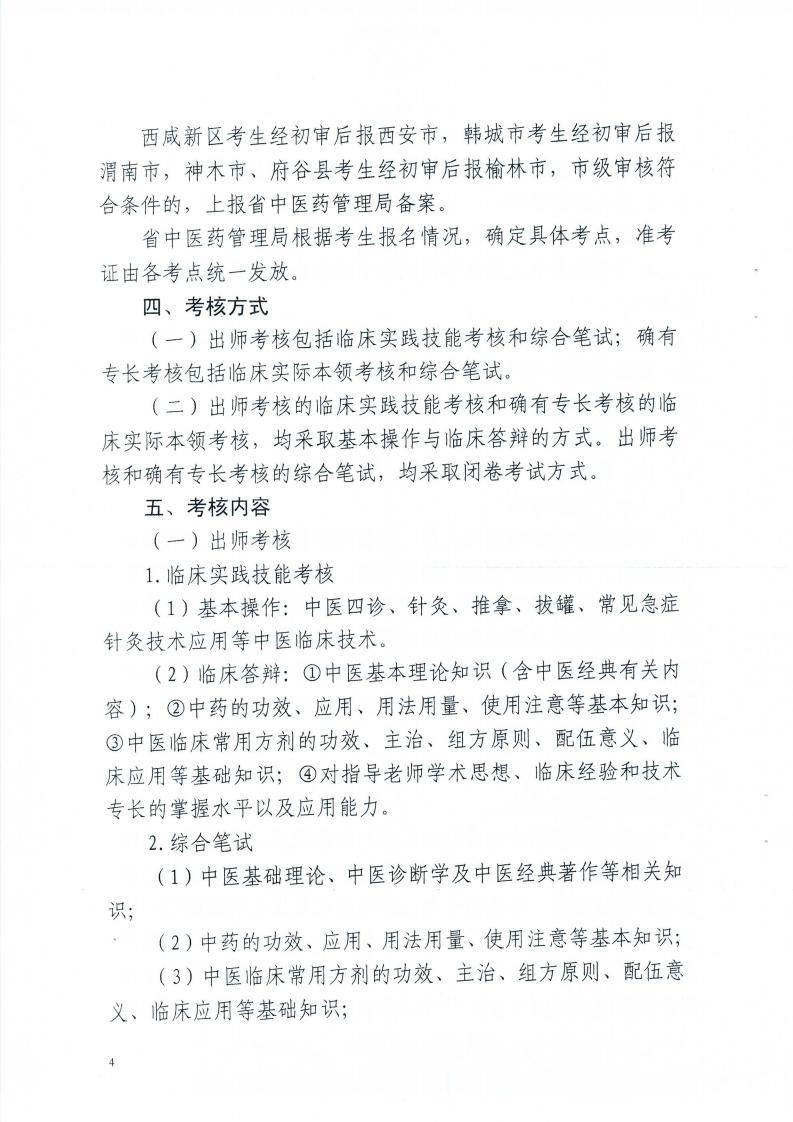
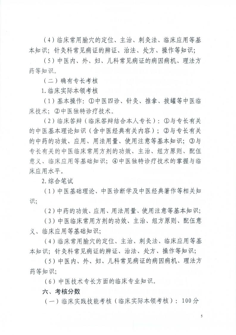
陕西省中医药管理局关于开展2021年传统医学出师考核和确有专长考核报名工作的通知_01

陕西省中医药管理局关于开展2021年传统医学出师考核和确有专长考核报名工作的通知_02

陕西省中医药管理局关于开展2021年传统医学出师考核和确有专长考核报名工作的通知_03

陕西省中医药管理局关于开展2021年传统医学出师考核和确有专长考核报名工作的通知_04

陕西省中医药管理局关于开展2021年传统医学出师考核和确有专长考核报名工作的通知_05

陕西省中医药管理局关于开展2021年传统医学出师考核和确有专长考核报名工作的通知_06

师承文件

附件下载:

2021年陕西省师承及确有专长人员报名汇总表格式

陕西省2021年确有专长人员从事传统医学临床实践年限证明

2021年陕西省传统医学医术确有专长考核申请表

陕西省2021年传统医学师承出师考核申请表下载

陕西省中医药管理局关于开展2021年传统医学出师考核和确有专长考核报名工作的通知

相关阅读:

全国2021年传统医学师承和确有专长人员考核报名通知汇总

以上分享的内容,由医学教育网小编搜集整理,如果您觉得对您有所帮助,可以分享给朋友。想了解更多医学考试信息、复习资料、备考干货请关注医学教育网。

正保医学教育网
上医学教育网 做成功医学人
打开APP
全部评论(0打开APP查看全部 >
精品课程

中医师承/确有专长无忧实验班

辅导课程

1280

查看详情
热点推荐:
0
0
0
评论
取消
复制链接,粘贴给您的好友

复制链接,在微信、QQ等聊天窗口即可将此信息分享给朋友
前往医学教育网APP查看,体验更佳!
取消 前往
您有一次专属抽奖机会
可优惠~
领取
优惠
注:具体优惠金额根据商品价格进行计算
恭喜您获得张优惠券!
去选课
已存入账户 可在【我的优惠券】中查看