中医师承

考试动态
复习指导
资料领取
首页 > 中医师承 > 报名条件 > 正文

广东关于传统医学师承和确有专长人员医师资格考核考试实施办法

粤中医规〔2020〕1号关于印发《广东省卫生健康委员会 广东省中医药局关于传统医学师承和确有专长人员医师资格考核考试实施办法》的通知早就发布了,关于传统医学师承和确有专长人员医师资格考核报考条件,很多考生可能还不清楚,医学教育网编辑为您整理通知内容如下:

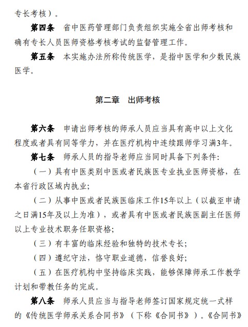
1

2

3

4

下载附件查看完整通知:

附件

以上分享的内容,由医学教育网小编搜集整理,如果您觉得对您有所帮助,可以分享给朋友。想了解更多医学考试信息、复习资料、备考干货请关注医学教育网。

正保医学教育网
上医学教育网 做成功医学人
打开APP
精品课程

中医师承/确有专长无忧实验班

辅导课程

1280

查看详情
热点推荐:
取消
复制链接,粘贴给您的好友

复制链接,在微信、QQ等聊天窗口即可将此信息分享给朋友
前往医学教育网APP查看,体验更佳!
取消 前往
您有一次专属抽奖机会
可优惠~
领取
优惠
注:具体优惠金额根据商品价格进行计算
恭喜您获得张优惠券!
去选课
已存入账户 可在【我的优惠券】中查看