中医师承

考试动态
复习指导
资料领取
首页 > 中医师承 > 报名条件 > 正文

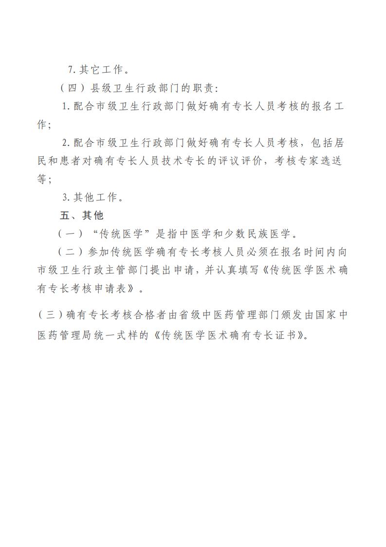
浙江省以师承方式学习传统医学管理细则原文

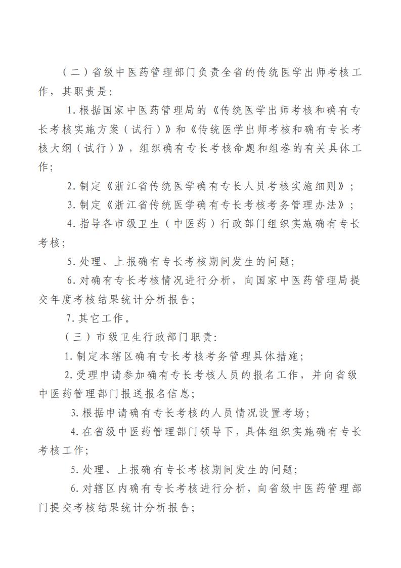
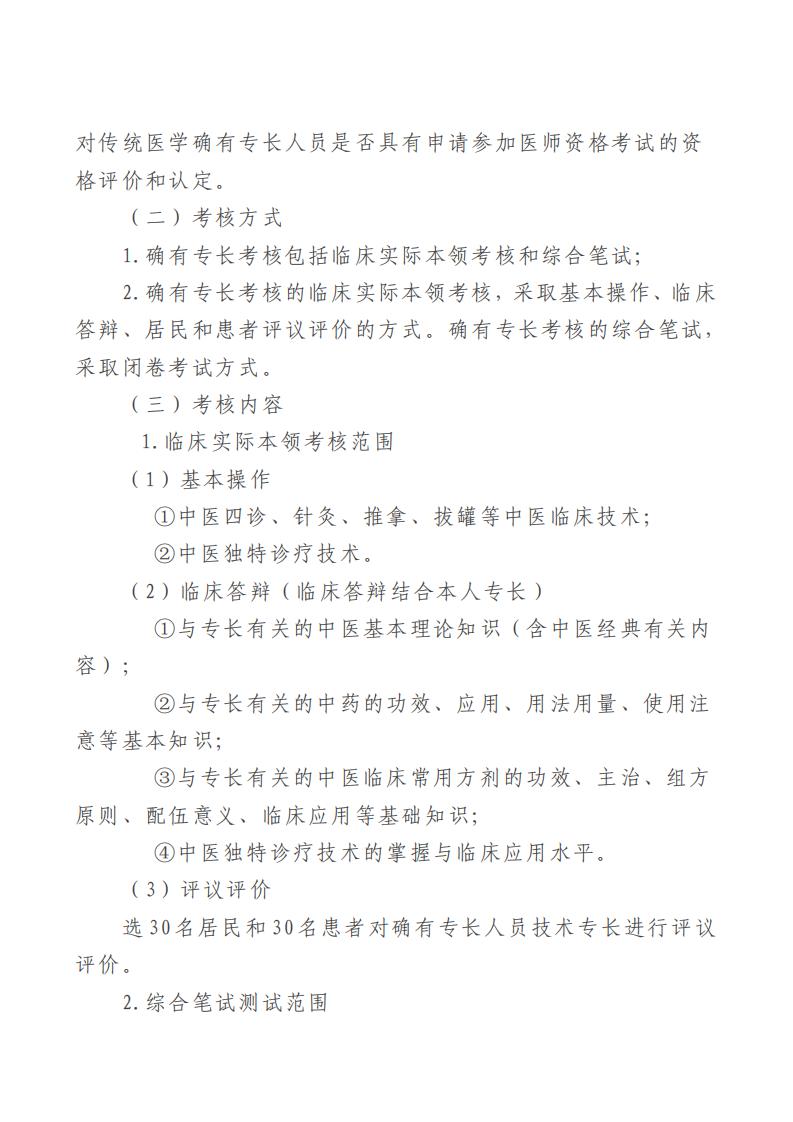
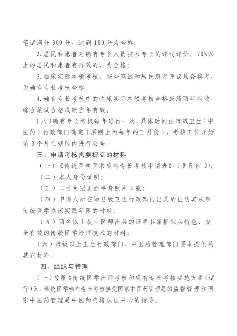
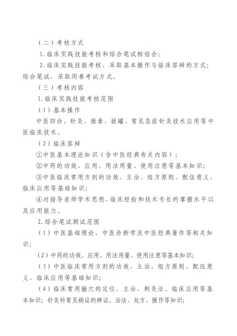
《浙江省以师承方式学习传统医学管理细则》是浙江省传统医学师承考核的指导性文件,文件规定了申请条件、考核方式等重要信息,医学教育网编辑为您带来了“浙江省以师承方式学习传统医学管理细则”的全部内容,请您查阅。

2021年传统医学师承和确有专长人员考核依然按照《浙江省以师承方式学习传统医学管理细则》和《浙江省传统医学确有专长人员考核实施细则》有关规定和要求执行。

相关阅读:

浙江省关于做好2021年传统医学师承和确有专长人员考核报名通知

浙江省2021年传统医学师承和确有专长人员考核通告原文

浙江省师承文件

浙江省师承文件_00

浙江省师承文件_01

浙江省师承文件_02

浙江省师承文件_03

浙江省师承文件_04

浙江省师承文件_05

浙江省师承文件_06

浙江省师承文件_07

浙江省师承文件_08

浙江省师承文件_09

浙江省师承文件_10

浙江省师承文件_11

浙江省师承文件_12

浙江省师承文件_13

浙江省师承文件_14

以上分享的内容,由医学教育网小编搜集整理,如果您觉得对您有所帮助,可以分享给朋友。想了解更多医学考试信息、复习资料、备考干货请关注医学教育网。

正保医学教育网
上医学教育网 做成功医学人
打开APP
全部评论(0打开APP查看全部 >
精品课程

中医师承/确有专长无忧实验班

辅导课程

1280

查看详情
热点推荐:
0
0
0
评论
取消
复制链接,粘贴给您的好友

复制链接,在微信、QQ等聊天窗口即可将此信息分享给朋友
前往医学教育网APP查看,体验更佳!
取消 前往
您有一次专属抽奖机会
可优惠~
领取
优惠
注:具体优惠金额根据商品价格进行计算
恭喜您获得张优惠券!
去选课
已存入账户 可在【我的优惠券】中查看