即将进入五月,参加2023年中医助理医师考试的考生也即将要开启技能备考。大家都知道“得第一站者的天下”,那中医技能第一站“病案分析”考试有哪些答题技巧呢?病案分析辨病数量共51个,随机抽取两道题目进行考察,在此小编为大家整理“病案分析51题+得分技巧”相关内容:

肺系病证(6个)
| 考 题 | 辨 病 要 点 | 考 题 详 情 |
| 感冒 | 鼻塞、流涕、喷嚏、头痛、恶寒、发热、全身不适 | 查看练习题 |
| 咳嗽 | 咳嗽、咳痰 | 查看练习题 |
| 哮病 | 发作时有哮鸣音,呼吸气促困难,甚则喘息不能平卧 | 查看练习题 |
| 喘证 | 喘促短气,呼吸困难,甚至张口抬肩,鼻翼扇动,不能平卧,口唇发绀 | 查看练习题 |
| 肺痨 | 咳嗽、咯血、潮热、盗汗及身体逐渐消瘦 | 查看练习题 |
| 肺胀 | 胸部膨满,胸中憋闷如塞,咳逆上气,痰多,喘息 | 查看练习题 |
心系病证(4个)
| 考 题 | 辨 病 要 点 | 考 题 详 情 |
心悸
| 自觉心中悸动,惊惕不安,甚则不能自主 | 查看练习题 |
| 胸痹 | 胸部闷痛,甚则胸痛彻背,喘息不得卧 | 查看练习题 |
| 不寐 | 经常不能获得正常睡眠。轻者入睡困难,或寐而不酣,时寐时醒,或醒后不能再寐,重则彻夜不寐 | 查看练习题 |
| 痫病 | 突然意识丧失,甚则仆倒,不省人事,强直抽搐,口吐涎沫,两目上视或口中怪叫,移时苏醒,一如常人 | 查看练习题 |
|
|
|
脾胃病证(6个)
肝胆病证(3个)
脑系病证(3个)
| 考 题 | 辨 病 要 点 | 考 题 详 情 |
| 头痛 | 头部疼痛 | 查看练习题 |
| 眩晕 | 头晕目眩,视物旋转,轻者闭目即止,重者如坐车船,甚则仆倒 | 查看练习题 |
| 中风 | 猝然昏仆、不省人事、半身不遂、口舌歪斜、语言不利 | 查看练习题 |
肾系病证(2个)
| 考 题 | 辨 病 要 点 | 考 题 详 情 |
| 水肿 | 头面、眼睑、四肢、腹背,甚至全身浮肿 | 查看练习题 |
| 淋证 | 小便频数短涩、淋沥刺痛、小腹拘急或痛引腰腹 | 查看练习题 |
气血津液病证(4个)
| 考 题 | 辨 病 要 点 | 考 题 详 情 |
| 郁证 | 心情抑郁、情绪不宁、胸部满闷、胁肋胀痛,或易怒喜哭,或咽中如有异物梗塞等 | 查看练习题 |
| 血证 | 鼻衄、齿衄、咳血、吐血、便血、尿血、紫斑(肌肤出现青紫斑点或斑块) | 查看练习题 |
| 消渴 | 多饮、多食、多尿、乏力、消瘦 | 查看练习题 |
| 内伤发热 | 以低热为多,起病较缓,病程较长 | 查看练习题 |
肢体经络病证(3个)
外科疾病(5个)
| 考 题 | 辨 病 要 点 | 考 题 详 情 |
| 痈 | 局部光软无头,红肿疼痛 | 查看练习题 |
| 乳癖 | 乳房有肿块,疼痛,与月经周期或情志变化有关 | 查看练习题 |
| 湿疮 | 皮损,瘙痒(急丘疱疹,慢苔藓样变) | 查看练习题 |
| 痔-内痔 | 便血,痔核脱出 | 查看练习题 |
| 肠痈 | 脐周疼痛,数小时后,转移并固定在右下腹,压痛反跳痛,扩张至全腹 | 查看练习题 |
妇科病证(6个)
| 考 题 | 辨 病 要 点 | 考 题 详 情 |
| 崩漏 | 经血非时暴下不止或淋漓不尽 | 查看练习题 |
| 痛经 | 经期或行经前后,出现小腹疼痛 | 查看练习题 |
| 绝经前后诸证 | 45~55岁的妇女,出现月经紊乱或停闭,加伴随症状 | 查看练习题 |
| 带下病 | 带下量明显增多或减少,色、质、气味发生异常 | 查看练习题 |
| 胎漏、胎动不安 | 阴道出血,无腰酸腹痛,称为胎漏。腰酸腹痛,坠胀,伴阴道出血,称为胎动不安 | 查看练习题 |
| 不孕症 | 婚后1年以上不孕 | 查看练习题 |
儿科病证(9个)
| 考 题 | 辨 病 要 点 | 考 题 详 情 |
| 肺炎喘嗽 | 发热、咳嗽、气促、鼻扇、痰鸣 | 查看练习题 |
| 小儿泄泻 | 大便次数增多,粪质稀薄或如水样 | 查看练习题 |
| 积滞 | 不思乳食,脘腹胀满,暧气酸腐,甚至吐泻酸臭乳食或便秘,舌苔厚腻 | 查看练习题 |
| 鹅口疮 | 口腔、舌上有白屑 | 查看练习题 |
| 水痘 | 发热,皮肤黏膜分批出现斑丘疹、疱疹、结痂,各型皮疹同时存在 | 查看练习题 |
| 手足口病 | 手足肌肤、口咽部发生疱疹
| 查看练习题 |
| 麻疹 | 初期发热,流涕,咳嗽,两目畏光多泪,口腔两颊黏膜近臼齿处可见麻疹黏膜。典型周身皮肤依序布发玫瑰色斑丘疹。疹退后有糠麸样脱屑和棕褐色色素沉着 | 查看练习题 |
| 丹痧 | 发热,咽喉肿痛或伴腐烂,全身布发猩红色皮疹,疹后脱屑脱皮 | 查看练习题 |
| 紫癜 | 皮肤、黏膜之下出现瘀点瘀斑、压之不退色 | 查看练习题 |
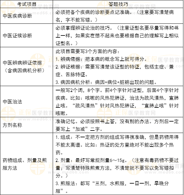
【中医助理医师实践技能病案分析答题技巧】
中医执业医师实践技能第一站有两个题,每题20分,两道题共为40分,要在50分钟内完成。为了方便大家复习,医学教育网小编为大家分析“病案分析”的答题要点,以便在考场上抓住题眼,轻松解题。

距离国家2023年医师实践技能考试越来越近,技能不过,何谈笔试?为了帮助广大考生顺利备考,医学教育网推出【技能集训营】直播课程,应对实践技能分站式考试;张钰琪、唐飞、刘楝、章一芹4大人气讲师坐镇,为你直播讲解中医技能各站得分要点与技巧,下单即送价值480元的技能特色班课程,老学员享8折优惠!点击下图享受优惠折扣!