护理职称

考试动态
复习指导
互动交流
首页 > 护理职称 > 考试大纲 > 正文

2025年初级护师考试大纲-妇产科护理学

热点内容推荐

主管护师每日一练> 立即了解课程详情>
考试政策详细解读> 精编资料免费下载>

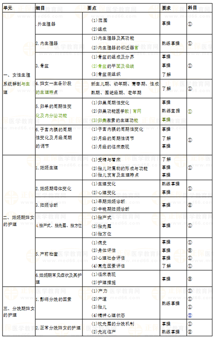
2025初级护师考试大纲终于公布啦!各位初级护师考生可以安心开始复习了!医学教育网小编专门提供2025初级护师考试大纲《妇产科护理学》免费下载如下:

免费领取完整版大纲变动

扫码加群,速领《2025年初级护师考试大纲》电子版,还有更多优惠课程、备考方案免费定制,快快添加咨询吧!

扫描下方二维码,进群领取备考资料

官网信息页

1

2

3

4

5

6

7

8

9

10

为了帮助各位考生复习,医学教育网推出2025年初级护师考试辅导课程,契合复习备考要求,推出2大班次:无忧实验班、超值精品班。满足不同考生的需求!点击了解更多>>

小编推荐:【考试大纲】2025年初级护师考试大纲免费下载(完整版)

正保医学教育网
上医学教育网 做成功医学人
打开APP
全部评论(0打开APP查看全部 >
精品课程

2026年无忧实验班

报名/考试不过按协议重学

1480

查看详情
0
0
0
评论
取消
复制链接,粘贴给您的好友

复制链接,在微信、QQ等聊天窗口即可将此信息分享给朋友
前往医学教育网APP查看,体验更佳!
取消 前往
您有一次专属抽奖机会
可优惠~
领取
优惠
注:具体优惠金额根据商品价格进行计算
恭喜您获得张优惠券!
去选课
已存入账户 可在【我的优惠券】中查看