公卫执业/助理医师

考试动态
复习指导

2021年公卫执业/助理医师考试必背知识点:消化性溃疡病因和发病机制

关于“2021年公卫执业/助理医师考试必背知识点:消化性溃疡病因和发病机制”相关内容,相信参加2021年公卫执业/助理医师考试的考生都在关注,为方便大家备考,在此医学教育网小编为大家整理如下内容:

概念

消化性溃疡病主要指发生在胃和十二指肠的慢性溃疡,即胃溃疡(gastric ulcer,GU)和十二指肠溃疡(duodenal ulcer,DU),因溃疡形成与胃酸、胃蛋白酶的消化作用有关而得名。

病因和发病机制:

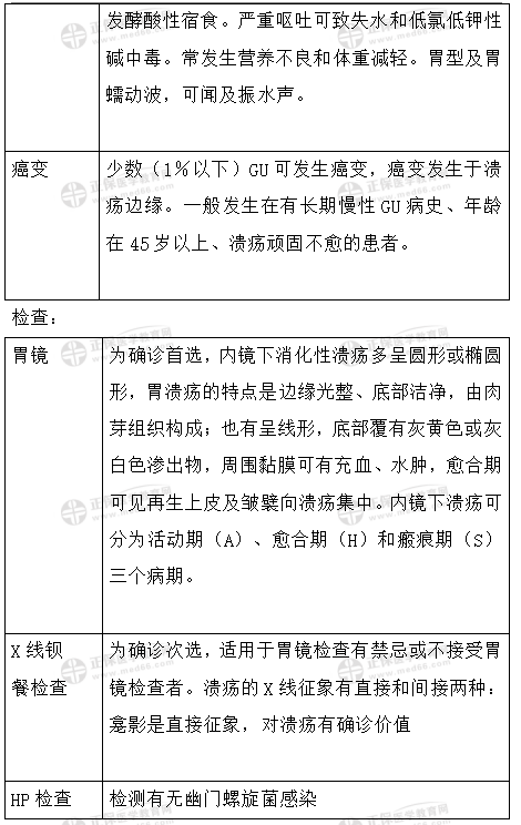
1

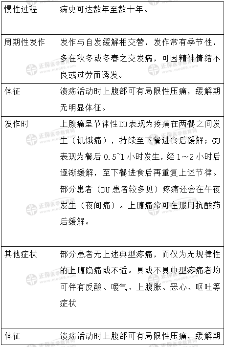
临床表现

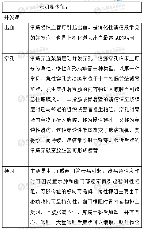
腹痛是消化性溃疡的主要症状,但部分患者可症状轻或无症状,而以出血、穿孔等并发症为首发症状。典型的消化性溃疡有如下临床特点:

2

3

4

相关推荐:

4月刷题打卡——2021年公卫医师考试医考爱打卡第三阶段刷题

【技能免费课】2021年公卫执业/助理医师技能考试视频课免费领

2021年全国医师考试报名/技能缴费时间/方式/标准官方通知汇总

【四月练习】2021年公卫医师综合笔试考试各题型试题练习汇总

以上关于“2021年公卫执业/助理医师考试必背知识点:消化性溃疡病因和发病机制”的文章由医学教育网编辑整理搜集,希望可以帮助到大家,更多的文章随时关注医学教育网!

正保医学教育网
上医学教育网 做成功医学人
打开APP
全部评论(0打开APP查看全部 >
精品课程

无忧实验班

直播+录播

2680

查看详情
热点推荐:
0
0
0
评论
取消
复制链接,粘贴给您的好友

复制链接,在微信、QQ等聊天窗口即可将此信息分享给朋友
前往医学教育网APP查看,体验更佳!
取消 前往
您有一次专属抽奖机会
可优惠~
领取
优惠
注:具体优惠金额根据商品价格进行计算
恭喜您获得张优惠券!
去选课
已存入账户 可在【我的优惠券】中查看