公卫执业/助理医师

考试动态
复习指导

2021年公卫执业/助理医师笔试考试云南省昆明市考生健康申明承诺书(模板)

关于“2021年公卫执业/助理医师综合笔试考试云南省昆明市考生健康申明承诺书(模板)”相关内容,相信参加2021年公卫执业/助理医师综合笔试考试的考生都在关注,为方便大家了解,在此医学教育网小编为大家整理如下内容:

昆明卫生人才网

1

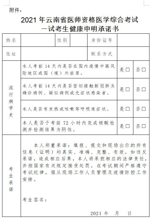
点击进行下载: 2021年云南省医师资格医学综合考试一试考生健康申明承诺书

热点推荐:

全国2021年医师资格考试笔试准考证打印/领取汇总(国家医学考试网)

考前2套卷!2021年公卫执业医师考前演练在线测评!

国家医学考试中心解答2021年公卫医师考前热点问题

考试延期不要慌,20大科目/493个精编考点,帮你打赢加时赛!公卫执业医师收藏

以上为“2021年公卫执业/助理医师笔试考试云南省昆明市考生健康申明承诺书(模板)”全部内容,由医学教育网小编整理,更多信息请随时关注医学教育网。

正保医学教育网
上医学教育网 做成功医学人
打开APP
全部评论(0打开APP查看全部 >
精品课程

无忧实验班

直播+录播

2680

查看详情
热点推荐:
0
0
0
评论
取消
复制链接,粘贴给您的好友

复制链接,在微信、QQ等聊天窗口即可将此信息分享给朋友
前往医学教育网APP查看,体验更佳!
取消 前往
您有一次专属抽奖机会
可优惠~
领取
优惠
注:具体优惠金额根据商品价格进行计算
恭喜您获得张优惠券!
去选课
已存入账户 可在【我的优惠券】中查看