医师技能明明操作正确,却因描述遗漏关键步骤被扣分?
2025考生必看的"口述+操作"双提分攻略来了!
每年超60%技能考试失分来自"操作不规范+口述不达标"!
面对考官的步步追问,你是否能精准描述器械选择、操作步骤和风险预判?
我们为2025考生打造「技能实操口述要领」
助你掌握"手上操作+口中应答"的同步得分技巧!
原价值9.9元
现在拼团低至1元拿到手!

涵盖类别:临床|中医|中西医|口腔|公卫|乡村
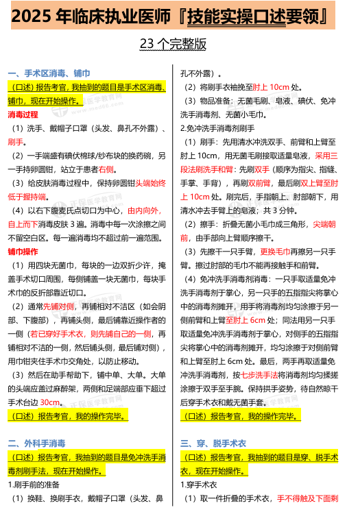
技能实操口述是医师资格全类别实践技能考试第二、三站中最主要的考试内容及形式,主要是考核考生针对体格检查、基本操作等预设场景的实际操作。其中除了操作要规范之外,口述表达也是必不可少。很多考生记住了操作得分点,但是考试时总会因为紧张或者忽略口述要点而遗憾丢分。
为此,网校特整理了各类别技能实操口述要领,包含医师技能考试几大必考模块的口述模版,比如心肺复苏/无菌操作/穿刺术/外科缝合/急救处理等高频考点场景化话术拆解,跟着练就能得分!

(临床类别示例,具体以各类别实际内容为准)
距离2025技能考试黄金备考期仅剩20天!
扫描二维码立即锁定考前冲刺席位,让每个操作都配上满分解说!
原价值9.9元
现在拼团低至1元拿到手!
