医学百科类

考试动态
复习指导
互动交流
首页 > 医学百科类 > 破伤风 > 正文

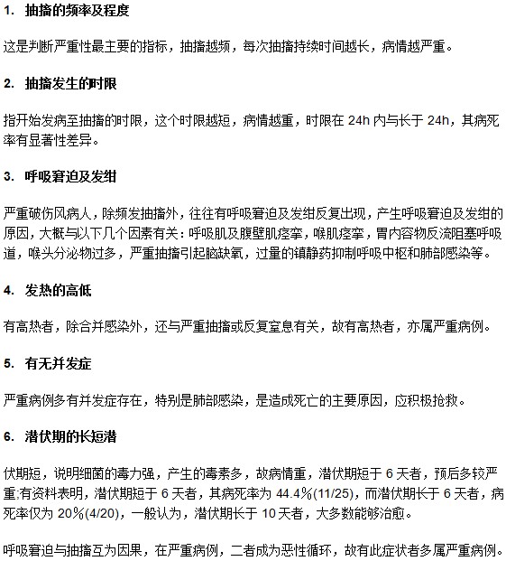
患者破伤风病情有哪几种程度?

患者破伤风病情有哪几种程度?为帮助大家了解破伤风,医学教育网小编为您整理解答如下:

破伤风

如何判断患者破伤风病情严重程度?

以上是“患者破伤风病情有哪几种程度?”的全部内容,由医学教育网小编为您整理,如果您觉得这篇文章还不错,可以分享给身边的朋友。

正保医学教育网
上医学教育网 做成功医学人
打开APP
精品课程

正副高主任医师助考之星

助考之星题库软件

2180

立即购买
热点推荐:
考生必看
取消
复制链接,粘贴给您的好友

复制链接,在微信、QQ等聊天窗口即可将此信息分享给朋友
前往医学教育网APP查看,体验更佳!
取消 前往
您有一次专属抽奖机会
可优惠~
领取
优惠
注:具体优惠金额根据商品价格进行计算
恭喜您获得张优惠券!
去选课
已存入账户 可在【我的优惠券】中查看