下载APP
医学百科类
首页
>
医学百科类
>
痛风
痛风是什么原因造成的?应该如何预防?
2020-09-07
为什么急性痛风多在半夜发作?
2020-09-03
痛风的症状表现有哪些?治疗痛风的最佳方法是什么?
2020-08-26
控制饮食是痛风最有效的治疗方式吗?
2020-08-14
痛风发作疼痛难忍,如何快速缓解?
2020-08-05
痛风一般先从哪里开始痛?这个部位开始痛就得重视了
2020-07-27
痛风不能吃什么,这5大食物千万要禁忌
2020-07-21
痛风发作时应如何缓解疼痛?
2020-07-15
痛风究竟是怎么造成的?
2020-07-14
痛风的发病机制是什么,痛风不痛就不治的危害是什么
2020-07-08
痛风的症状有哪些?一般发生在什么部位?
2020-07-07
遇到痛风,该如何应对?快快收藏
2020-07-03
痛风最爱找这7类人,预防可不只是远离海鲜啤酒这么简单
2020-06-28
痛风的人不能吃的6种食物,注意规避!
2020-06-24
痛风人群请注意!排除尿酸最好的蔬菜,只服两周,超有效!
2020-06-23
使用车前草治疗痛风会有哪些副作用呢?使用车前草治疗痛风注意事项?
2020-06-19
吃蒜苗对痛风的来人说好不好,平时饮食该注意哪些
2020-06-18
痛风“帮凶”不止是酒,医生提醒:这4种“水”,同样升高尿酸!
2020-06-17
又到痛风高发期!降尿酸,记住“4个字”,痛风不来扰~
2020-06-12
痛风,一个容易进错科室的疾病
2020-06-09
尿酸高就是痛风了吗?9 个生活小习惯助你降尿酸
2020-06-05
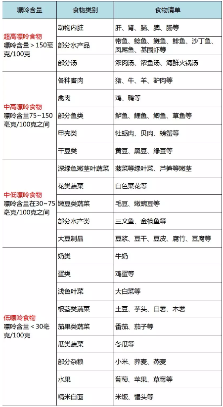
痛风能吃什么不能吃什么,一张食物嘌呤表告诉你
2020-06-01
注意这四个身体上的反应,预示通风要发作了!
2020-05-15
什么是痛风?痛风发作有哪些特点?
2020-05-05
哪些好习惯能帮你远离痛风折磨?
2019-12-16
痛风性关节炎的发病原因有哪些呢?
2019-07-31
痛风是什么病?
2019-05-05
痛风患者可能存在哪些疾病隐患?
2019-03-29
引发痛风的常见病因有哪些?
2019-03-21
高尿酸 引起痛风的祸根
2019-03-12
中老年男性的痛风早期预防保健方法
2019-02-25
痛风患者使用促进尿酸排出药物时注意事项是什么?
2019-02-16
痛风疾病不容忽视!小心引起严重并发症!
2019-02-13
痛风性关节炎的临床表现及治疗方法
2019-02-11
从中医角度分析痛风形成的病因
2019-01-26
男性容易患痛风病的原因?
2019-01-09
高尿酸血症与痛风有什么区别?
2019-01-03
痛风与哪些因素有关?
2018-12-26
痛风的常见诱因有哪些?
2018-12-19
【注意】人到中年小心痛风疾病
2018-12-14
痛风患者在日常饮食上有何注意事项?
2018-12-01
为什么近几年越来越多的人得痛风?
2018-11-28
如何从痛风患者的症状判断目前病期?
2018-11-27
痛风如何诊断?有没有诊断标准?
2018-11-19
痛风不能吃什么
2018-11-13
痛风患者发作时如何抑制疼痛?
2018-11-10
痛风的疼痛特点有哪些?记得关心自己!
2018-11-05
痛风患者注意生活中禁忌的六类食物
2018-10-30
哪些症状说明患者染上继发性痛风?
2018-10-27
痛风一般常发于哪些部位?
2018-10-24
加载更多
第1页
第2页
第3页
第4页
第5页
正保医学教育网客户端
免费下载
选课
试听
招生方案
咨询
直播