临床执业医师

考试动态
复习指导

一图搞定妊娠期高血压疾病的治疗(附考试练习题和解析)

关于临床执业医师考试妊娠期高血压疾病的治疗的知识点,相信很多人都比较感兴趣,医学教育网老师为大家梳理了该知识点的思维导图,帮助大家熟悉相关内容,具体如下:

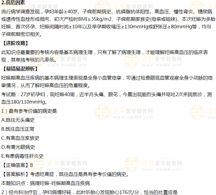
概述:妊娠期高血压疾病是妊娠与血压升高并存的一组疾病,发生率为5%——12%。该组疾病包括妊娠期高血压、子痫前期、子痫,以及慢性高血压并发子痫前期和妊娠合并慢性高血压,严重影响母婴健康,是孕产妇和围生儿病死率升高的主要原因。

1.病因学说

(1)免疫学说——免疫超负荷!

(2)胎盘浅着床→易发生胎盘早剥!

(3)子宫-胎盘缺血学说。

(4)血管调节物质异常。

(5)遗传学说。

(6)营养缺乏学说。

A.静脉滴注硫酸镁

B.静脉快速滴注甘露醇

C.左侧卧位并吸氧

D.立即行剖宫产术

E.立即行催产素静脉滴注引产

【正确答案】D

【答案解析】肌酐值增高、胎心176次/分:已经宫内窘迫了,此时需要紧急剖宫产,否则会出现窒息。

3)为与慢性高血压相鉴别,最有价值的血液检查结果是

A.尿素氮值增高

B.尿素值增高

C.肌酸值增高

D.尿酸值增高

E.肌酐值增高

【正确答案】D

【答案解析】尿酸值检查用于妊娠高血压疾病与慢性高血压的鉴别,因为尿酸在慢性高血压患者中升高不明显。

慢性高血压

本题知识点:病理妊娠-妊娠期高血压疾病

正确率:20.4%

妊娠高血压

编辑推荐:

【小结】2021年临床执业医师医学心理学和伦理学科目必考知识速记!

全乎啦!临床执业医师病理学科目大纲涉及的33个考点梳理!

38个考点归纳!2021临床执业医师药理学考点/模拟试题及答案解析!

临床执业医师精神神经系统太难 熟记这33大考点帮你一点点拿下TA

核心考点get√:临床执业医师各章节217条重点&24张图速记!

临床执业医师无忧实验班

以上关于“一图搞定妊娠期高血压疾病的治疗(附考试练习题和解析)”的文章由医学教育网编辑整理搜集,更多的文章随时关注医学教育网临床执业医师辅导精华栏目!

〖医学教育网整理,转载务必注明出处,违者将追究法律责任〗

正保医学教育网
上医学教育网 做成功医学人
打开APP
全部评论(0打开APP查看全部 >
精品课程

高效定制班

直播+录播 含班级服务

4180

详情>>
热点推荐:
0
0
0
评论
取消
复制链接,粘贴给您的好友

复制链接,在微信、QQ等聊天窗口即可将此信息分享给朋友
前往医学教育网APP查看,体验更佳!
取消 前往
您有一次专属抽奖机会
可优惠~
领取
优惠
注:具体优惠金额根据商品价格进行计算
恭喜您获得张优惠券!
去选课
已存入账户 可在【我的优惠券】中查看