临床执业医师

考试动态
复习指导

两种感染性心内膜炎——2023临床执业医师易混淆知识点

关于“两种感染性心内膜炎——2023临床执业医师易混淆知识点”的内容,相信很多备战2023年临床执业医师考生都在关注,医学教育网编辑为大家总结整理了具体的知识点及考试练习题,帮助大家拿下易混淆知识点,详情如下:

SLE免疫学检查对比——2023临床执业医师易混淆知识点

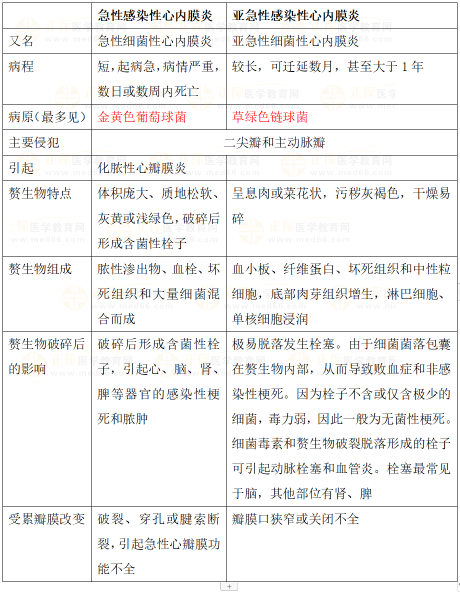
两种感染性心内膜炎

两种感染性心内膜炎

【本文为正保医学教育网原创整理,转载请注明来源正保医学教育网】

编辑推荐:

2023年临床执业医师笔试冲刺1000+精编速记考点

【汇总】2023年临床执业医师考试26大科目特点及复习要点

【第四期】临床执业医师备考知识点+题学练结合,每天一个知识点!

戒掉拖延症!2023年临床执业医师“必考考点+复习技巧”备考资料每周一读

以上关于“两种感染性心内膜炎——2023临床执业医师易混淆知识点”的文章由医学教育网编辑整理搜集,更多的知识点随时关注医学教育网临床执业医师辅导精华栏目!

正保医学教育网
上医学教育网 做成功医学人
打开APP
全部评论(0打开APP查看全部 >
精品课程

高效定制班

直播+录播 含班级服务

4180

详情>>
热点推荐:
0
0
0
评论
取消
复制链接,粘贴给您的好友

复制链接,在微信、QQ等聊天窗口即可将此信息分享给朋友
前往医学教育网APP查看,体验更佳!
取消 前往
您有一次专属抽奖机会
可优惠~
领取
优惠
注:具体优惠金额根据商品价格进行计算
恭喜您获得张优惠券!
去选课
已存入账户 可在【我的优惠券】中查看