临床执业医师

考试动态
复习指导

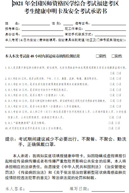
2021年全国医师资格医学综合考试福建考区考生健康申明卡及安全考试承诺书

2021年全国医师资格医学综合考试福建考区考生健康申明卡及安全考试承诺书,想必很多考生都想知道下载地址吧,医学教育网编辑整理如下。

官方通知:

福建考区2021年各考点2021年临床执业医师进考场需准备这些!

福建考区莆田考点2021年临床执业医师考生综合考试疫情防控须知

2021年全国临床执业医师医学综合考试福建考区泉州考点考生疫情防控须知

【2021年医师资格考试福建考区考生健康申明卡及安全考试承诺书】

福建

请考生于9月18日前从“福建省卫生健康委官网-专题栏目-考试服务”中下载、打印《2021年国家医师资格医学综合考试福建考区考生健康申明卡及安全考试承诺书》,下载地址见结尾,并如实填写。同时,通过闽政通APP申领“福建健康码”。

热点关注:

2021年临床执业医师模考400分,能通过考试吗?多少分保险?

临床执业医师部分考区/考点再次延期!延考地区通过率会更高?

准考证打印开启!2021年临床执业医师没准备这些进不了考场!

2021年临床执业医师26大科目分值占比表,掌握加分!

2022年临床执业医师高效定制班/笔试集训营每日一练正式启动!

你还在无效刷题吗?2021年临床执业医师《错题集》免费领! 

以上就是医学教育网关于“2021年全国医师资格医学综合考试福建考区考生健康申明卡及安全考试承诺书”的相关介绍,希望能够帮助到大家,更多资讯尽在医学教育网临床执业医师栏目!

正保医学教育网
上医学教育网 做成功医学人
打开APP
全部评论(0打开APP查看全部 >
精品课程

高效定制班

直播+录播 含班级服务

4180

详情>>
热点推荐:
0
0
0
评论
取消
复制链接,粘贴给您的好友

复制链接,在微信、QQ等聊天窗口即可将此信息分享给朋友
前往医学教育网APP查看,体验更佳!
取消 前往
您有一次专属抽奖机会
可优惠~
领取
优惠
注:具体优惠金额根据商品价格进行计算
恭喜您获得张优惠券!
去选课
已存入账户 可在【我的优惠券】中查看