下载APP
临床医学理论
首页
>
临床医学理论
>
临床医学理论
滴虫性阴道炎是怎么引起的?主要与这5大因素有关!
2022-08-17
霉菌性阴道炎很难缠?你得做到治疗护理5走!
2022-08-16
躯体疾病所致精神障碍
2022-08-16
吃马蹄对子宫肌瘤有好处吗?
2022-08-15
消化系统——直疝和斜疝的区别
2022-08-14
消化系统——急性胃炎考点
2022-08-13
一次葡萄胎一次胎停育要检查些什么?
2022-08-12
克罗恩病与溃疡性结肠炎
2022-08-12
绒毛组织水肿一定是葡萄胎吗?
2022-08-11
急性肾盂肾炎的诊断
2022-08-11
葡萄胎清宫后hcg值变化规律是什么?
2022-08-10
尿路结石的临床表现
2022-08-10
引发恶性葡萄胎的原因是什么?
2022-08-09
急性膀胱炎的5大特点
2022-08-09
白带异常怎么办?得在这5个方面做好护理!
2022-08-08
【尿路结石】双侧上尿路结石如何处理?
2022-08-08
肩关节脱位考点小结
2022-08-07
髋关节后脱位考点小结
2022-08-06
有地中海贫血的女性怀孕生小孩要注意什么呢?
2022-08-05
【尿路结石】尿路结石的特殊预防有哪些?
2022-08-05
类风湿关节炎的临床表现
2022-08-05
卵巢早衰的脸部症状有哪些?看看你中招了没?
2022-08-04
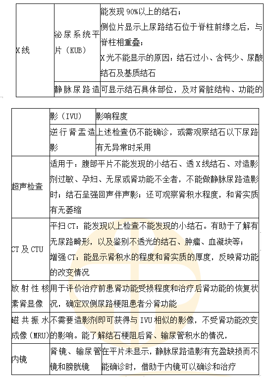
【尿路结石】上尿路结石影像学检查有哪些,分别有哪些意义?
2022-08-04
【尿路结石】不同部位及不同大小的结石如何治疗?
2022-08-03
临床执业医师妇产科:引起宫颈肥大的原因有哪些?
2022-08-02
关于肥厚型心肌病的知识点归纳
2022-08-01
外阴瘙痒的原因有哪些?
2022-08-01
关于风湿热的知识点归纳
2022-07-31
临床执业医师妇产科:引起性交疼痛的原因有哪些?
2022-07-31
关于过敏性紫癜的知识点归纳
2022-07-30
临床执业医师妇产科:接触性出血的原因有哪些?
2022-07-30
关于急性肾小球肾炎的知识点归纳
2022-07-29
临床执业医师妇产科:阴道不规则出血的原因有哪些?
2022-07-29
关于甲状腺功能亢进症的知识点归纳
2022-07-28
流产的探究相关知识点总结
2022-07-28
关于扩张型心肌病的知识点归纳
2022-07-28
系统性红斑狼疮的临床表现
2022-07-28
临床执业医师妇产科:血性白带的原因有哪些?
2022-07-28
临床执业医师妇产科:月经过稀的原因有哪些?
2022-07-27
脊柱关节炎的临床表现和症状体征
2022-07-26
月经过少的原因有哪些?
2022-07-26
一氧化碳中毒的分度COHb
2022-07-25
临床执业医师妇产科:经期延长的原因有哪些?
2022-07-25
术前准备的特殊准备
2022-07-24
临床执业医师妇产科:引起痛经的原因有哪些?
2022-07-24
妊娠剧吐的并发症有哪些?
2022-07-23
引起腰痛的原因有哪些?
2022-07-23
子宫脱垂的病因有哪些?
2022-07-22
引起下腹疼痛的原因有哪些?
2022-07-22
子宫内膜异位症的临床表现
2022-07-21
加载更多
第1页
第2页
第3页
第4页
第5页
第6页
正保医学教育网客户端
免费下载
选课
试听
招生方案
书店
资料