医师实践技能考试

考试动态
复习指导

2021年濮阳市国家医师实践技能考试报名资格现场审核确认疫情防控工作方案

Template comment not closed, line number is 3

关于“2021年濮阳市国家医师实践技能考试报名资格现场审核确认疫情防控工作方案”相关内容,相信参加2021年医师实践技能考试报名的考生都在关注,为方便大家了解,在此医学教育网小编为大家整理如下内容:

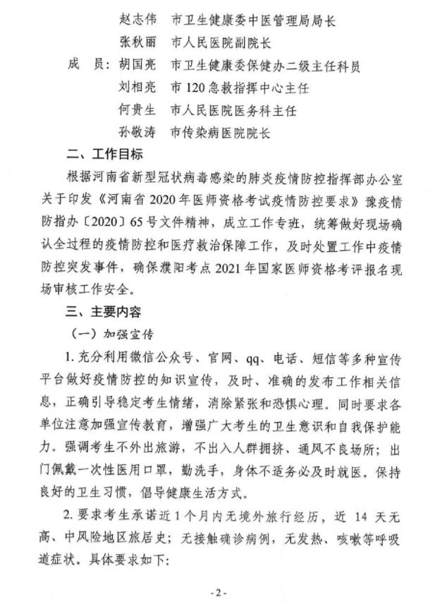
关于2021年国家医考报名资格现场审核确认疫情防控工作方案

1

2

3

4

5

6

7

 免费报名答疑服务

 免费报名答疑服务

扫码入群咨询

医师资格考试报名指导群

编辑推荐:

2021年医师资格考试报名线上上传报考材料截止时间汇总!

2021年医师资格考试考生报名期间需要的表格汇总(word)

2021年全国医师资格考试报名/技能缴费时间/方式/标准官方通知汇总

全国2021年执业/助理医师资格考试报名现场审核通知汇总

2021年医师课程

以上关于“2021年濮阳市国家医师实践技能考试报名资格现场审核确认疫情防控工作方案”的文章由医学教育网编辑整理搜集,希望可以帮助到大家,更多的文章随时关注医学教育网!

正保医学教育网
上医学教育网 做成功医学人
打开APP
精品课程

高效定制班

直播+录播 含班级服务

4180

详情>>
热点推荐:
取消
复制链接,粘贴给您的好友

复制链接,在微信、QQ等聊天窗口即可将此信息分享给朋友
前往医学教育网APP查看,体验更佳!
取消 前往
您有一次专属抽奖机会
可优惠~
领取
优惠
注:具体优惠金额根据商品价格进行计算
恭喜您获得张优惠券!
去选课
已存入账户 可在【我的优惠券】中查看