医师实践技能考试

考试动态
复习指导

2022年公卫医师实践技能考试模拟试题-公共卫生案例分析(附评分细则)

Template comment not closed, line number is 3

2022年公卫医师实践技能考试模拟试题-公共卫生案例分析(附评分细则)!具体内容医学教育网编辑整理分享如下:

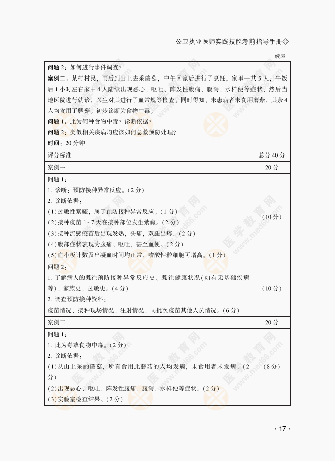
公卫医师案例分析3

公卫医师案例分析33

公卫医师案例分析333

〖医学教育网版权所有,转载必究〗

【推荐】

公卫执业医师实践技能考试第二站案例分析精选题(20分)

2022年公卫执业医师实践技能考试3考站模拟试卷测练

心脏听诊知识点小结-公卫执业医师实践技能考试

公卫执业医师实践技能考试课程讲义:心脏视诊

胸部的叩诊-公卫执业医师实践技能考试常考知识点

pc-首页

以上就是医学教育网关于“2022年公卫医师实践技能考试模拟试题-公共卫生案例分析(附评分细则)”的相关介绍,希望能够帮助到大家,更多资讯尽在医学教育网!

正保医学教育网
上医学教育网 做成功医学人
打开APP
精品课程

高效定制班

直播+录播 含班级服务

4180

详情>>
热点推荐:
取消
复制链接,粘贴给您的好友

复制链接,在微信、QQ等聊天窗口即可将此信息分享给朋友
前往医学教育网APP查看,体验更佳!
取消 前往
您有一次专属抽奖机会
可优惠~
领取
优惠
注:具体优惠金额根据商品价格进行计算
恭喜您获得张优惠券!
去选课
已存入账户 可在【我的优惠券】中查看