为满足医疗卫生事业发展需要,按照公开、平等、竞争、择优原则,“四川友好医院/巴中市恩阳区第一人民医院2022年招聘公告”的公告正式发布啦!关注着医疗招聘的小伙伴,一定不要错过呀!事不宜迟,接下来就和小编一起来看看具体岗位和招聘相关事宜吧~
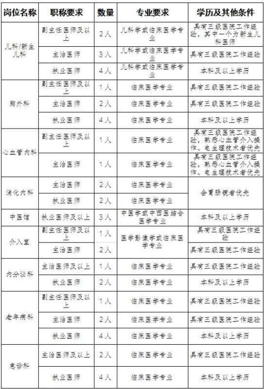
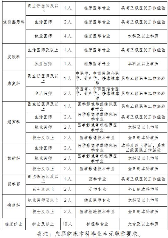
一、临床及医技岗位:



二、行政职能岗位
1.拟招岗位
业务副院长、院办公室、财务部、医教部、护理部、人力资源部、院感科、信息管理部(信息、病案统计)、后勤部、采供部、公共事业部、运营部各1人。
2.条件要求:
(1)具有普通高等院校临床医学、卫生管理学、公共事业管理、人力资源开发与管理、行政管理等本科及以上学历学位(含 2022 届应届毕业生),财务部有物价方向工作经验者学历要求大专及以上。
(2)身体健康,吃苦耐劳,勤奋好学,团结协作,能胜任医院行政职能管理工作;
(3)具有二甲及以上医院相关工作经验2年以上。
(4)服从医院工作岗位调配。
福利待遇:五险一金、国家法定节假日、节日福利、公租房、餐补、大巴车接送
医院网址:
联系电话:陈老师0827-6126123 18190433119
邮 箱:
以上“四川友好医院/巴中市恩阳区第一人民医院2022年招聘公告”的相关内容由医学教育网整理,相了解更多医疗招聘及备考学习等相关信息,请进入医学教育网!