医师资格

考试动态
复习指导
首页 > 医师资格 > 报名时间 > 正文

广西考区2024年医师资格考试实践技能网上缴费时间安排

广西考区2024年医师资格考试实践技能网上缴费时间安排已发布,广西考区今年继续实行网上缴费。实践技能考试缴费时间为2024年4月1-15日24时。医学教育网小编为大家整理官方通知内容如下:

通知原文:广西壮族自治区2024年医师资格考试报名/资格审核/网上缴费通知

一、考试报名

考试报名包括网上报名和现场审核两个部分。

网上报名时间为2024年1月22日至2024年2月4日24时,请考生按有关规定如实准确填报个人信息。

现场审核时间为2024年2月21日至2024年3月5日,具体事宜可咨询报名所在地考点办公室。

2023年在国家实践技能考试基地参加实践技能考试,成绩合格但未通过当年医学综合考试的考生,2024年网上报名且现场资格审核通过后,可直接参加医学综合考试。

二、考试缴费

广西考区今年继续实行网上缴费实践技能考试缴费时间为2024年4月1-15日24时,医学综合考试缴费时间另行通知。请考生在实践技能考试结束后登录广西壮族自治区卫生健康委员会网站或关注“健康八桂”微信公众号查看实践技能考试成绩发布和医学综合考试缴费通知。

三、联系方式

(一)考区联系方式。

广西壮族自治区医学考试中心(南宁市青秀区桃源路3号),电话:0771-5856169。

广西壮族自治区卫生健康委员会医政处(南宁市青秀区新民路2号),电话:0771-2819522。

(二)各考点联系方式。

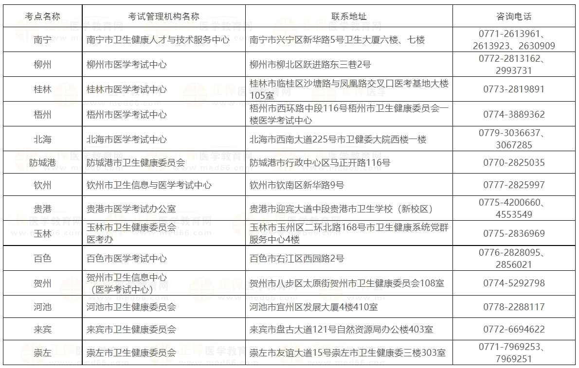
广西各考点医师报名联系方式

m-新版首页轮换图690-200

相关推荐:

【下载】2024年医师资格考试报名审核材料下载&填写范例汇总

【汇总】全国2024年医师资格考试报名&审核时间|地点|要求

国家卫健委官方发文:2024年医师资格考试报名时间已确定!

【总】2024医师资格考试实践技能+综合笔试考试大纲&教材变动

2024年医师资格考试大纲以及报名时间都已经确定!赶快开始备考复习!正保医学教育网2024年医师资格辅导课程会根据24年考试大纲及教材内容进行录制,网校老师也会在日常授课过程中针对变动部分重点强调。专业师资团队领航指导,科学规划阶段课程有的放矢。所以,跟着网校老师学,大纲变动也不慌!

m站-新版辅导首页-轮换图

正保医学教育网
上医学教育网 做成功医学人
打开APP
全部评论(0打开APP查看全部 >
精品课程

高效定制班

直播+录播 含班级服务

4180

详情>>
热点推荐:
0
0
0
评论
取消
复制链接,粘贴给您的好友

复制链接,在微信、QQ等聊天窗口即可将此信息分享给朋友
前往医学教育网APP查看,体验更佳!
取消 前往
您有一次专属抽奖机会
可优惠~
领取
优惠
注:具体优惠金额根据商品价格进行计算
恭喜您获得张优惠券!
去选课
已存入账户 可在【我的优惠券】中查看