医师资格

考试动态
复习指导
首页 > 医师资格 > 报名时间 > 正文

广西考区各考点2024年医师资格考试报名咨询联系方式汇总!

广西考区2024年医师资格考试各报名通知已发布,为帮助各位考生顺利报考,医学教育网小编整理“广西考区各考点2024年医师资格考试报名咨询联系方式”供大家参考:

通知原文:广西壮族自治区2024年医师资格考试报名/资格审核/网上缴费通知

联系方式

(一)考区联系方式。

广西壮族自治区医学考试中心(南宁市青秀区桃源路3号),电话:0771-5856169。

广西壮族自治区卫生健康委员会医政处(南宁市青秀区新民路2号),电话:0771-2819522。

(二)各考点联系方式。

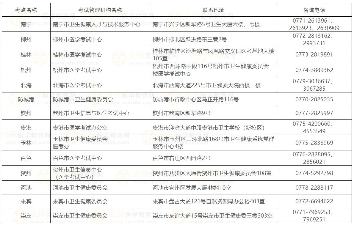
广西各考点医师报名联系方式

m-新版首页轮换图690-200

相关推荐:

【下载】2024年医师资格考试报名审核材料下载&填写范例汇总

【汇总】全国2024年医师资格考试报名&审核时间|地点|要求

国家卫健委官方发文:2024年医师资格考试报名时间已确定!

【总】2024医师资格考试实践技能+综合笔试考试大纲&教材变动

2024年医师资格考试大纲以及报名时间都已经确定!赶快开始备考复习!正保医学教育网2024年医师资格辅导课程会根据24年考试大纲及教材内容进行录制,网校老师也会在日常授课过程中针对变动部分重点强调。专业师资团队领航指导,科学规划阶段课程有的放矢。所以,跟着网校老师学,大纲变动也不慌!

m站-新版辅导首页-轮换图

正保医学教育网
上医学教育网 做成功医学人
打开APP
全部评论(0打开APP查看全部 >
精品课程

高效定制班

直播+录播 含班级服务

4180

详情>>
热点推荐:
0
0
0
评论
取消
复制链接,粘贴给您的好友

复制链接,在微信、QQ等聊天窗口即可将此信息分享给朋友
前往医学教育网APP查看,体验更佳!
取消 前往
您有一次专属抽奖机会
可优惠~
领取
优惠
注:具体优惠金额根据商品价格进行计算
恭喜您获得张优惠券!
去选课
已存入账户 可在【我的优惠券】中查看