医师资格

考试动态
复习指导
首页 > 医师资格 > 报名时间 > 正文

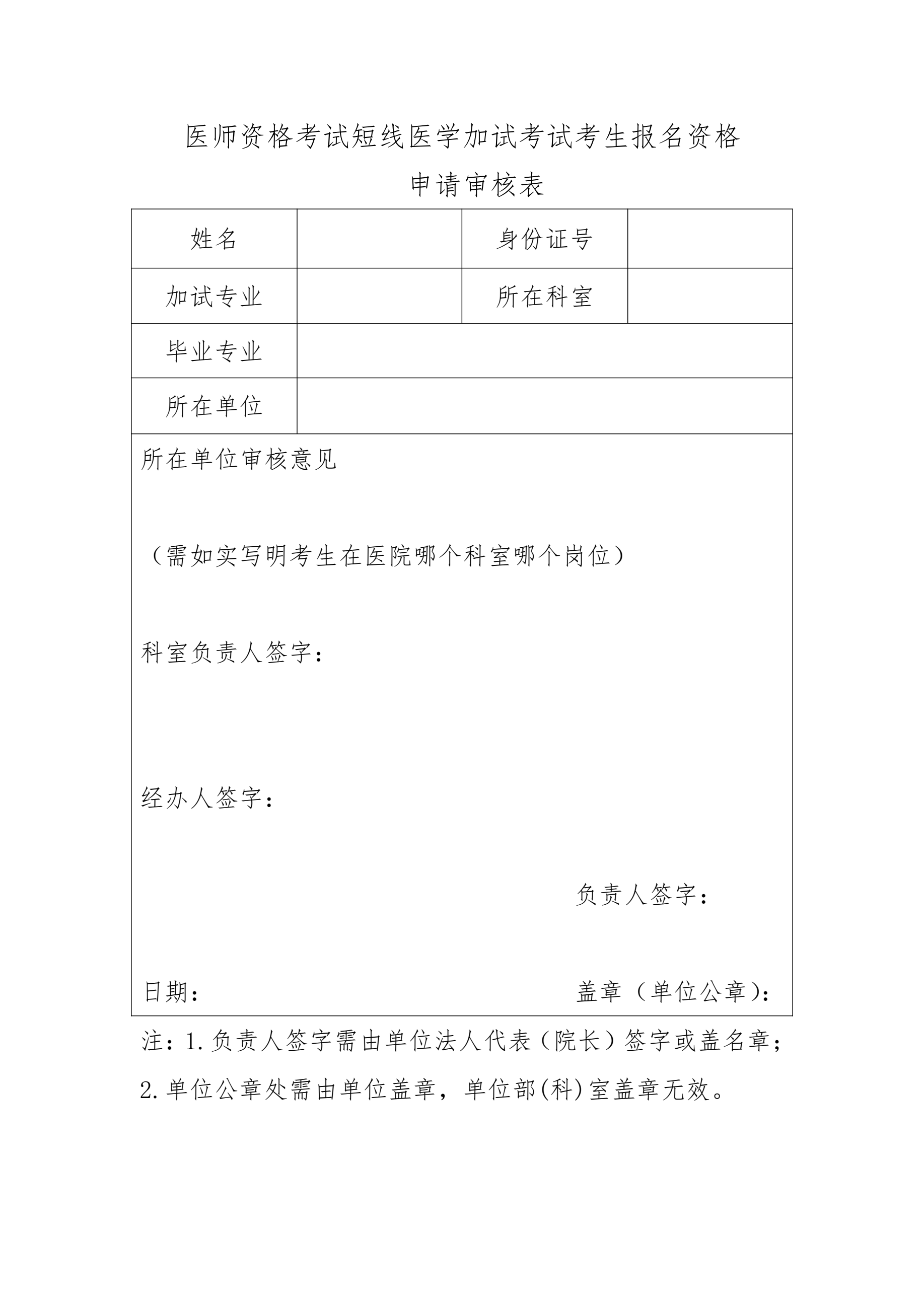
2023年山东东营考点医师资格考试短线医学加试考试考生报名资格申请审核表下载

东营市卫生健康委员会关于“关于2023年国家医师资格考试网上报名及材料审核的通知”医学教育网小编专门整理了2023年山东东营考点医师资格考试短线医学加试考试考生报名资格申请审核表word版具体如下:

【公告原文】山东东营考点关于2023年国家医师资格考试网上报名及材料审核的通知

【附件下载】医师资格考试短线医学加试考试考生报名资格

1


更多报名审核材料下载及填写范例:

【汇总】2023年医师资格考试报名审核材料表格下载及填写范例

全国各地区2023医师资格考试报名|现场审核通知请查看:

2023年执业/助理医师资格考试报名审核通知全国汇总

2023年医师报名季,备考正当时!好课立享8.5折,早买更划算!成功=正确的选择+努力!快来开启你的2023年备考吧!

活动时间:以医学教育网活动页面为准

2023年医师报名季,好课立享8.5折

相关阅读:

【开年第一课】2023医师资格考试摸底测试&直播解析!你的应试水平如何?

医考生宝藏刷题软件!2023医师资格【医考爱打卡】刷题小程序第一阶段上线!

【精华】2023年医师资格考试报名审核材料表格下载汇总

限量免费送!2023年医师考试纸质版《通关宝典》资料!事关拿证!

以上分享的“2023年山东东营考点医师资格考试短线医学加试考试考生报名资格申请审核表下载”内容,由医学教育网小编搜集整理,如果您觉得对您有所帮助,可以分享给朋友。想了解更多医学考试信息、复习资料、备考干货请关注医学教育网。

正保医学教育网
上医学教育网 做成功医学人
打开APP
全部评论(0打开APP查看全部 >
精品课程

高效定制班

直播+录播 含班级服务

4180

详情>>
热点推荐:
0
0
0
评论
取消
复制链接,粘贴给您的好友

复制链接,在微信、QQ等聊天窗口即可将此信息分享给朋友
前往医学教育网APP查看,体验更佳!
取消 前往
您有一次专属抽奖机会
可优惠~
领取
优惠
注:具体优惠金额根据商品价格进行计算
恭喜您获得张优惠券!
去选课
已存入账户 可在【我的优惠券】中查看