医师资格

考试动态
复习指导
首页 > 医师资格 > 报名时间 > 正文

2020年内蒙古卫生健康委员会医师资格考试报名公告

2020年内蒙古卫生健康委员会医师资格考试报名公告现已发布,医学教育网编辑整理相关通知如下:

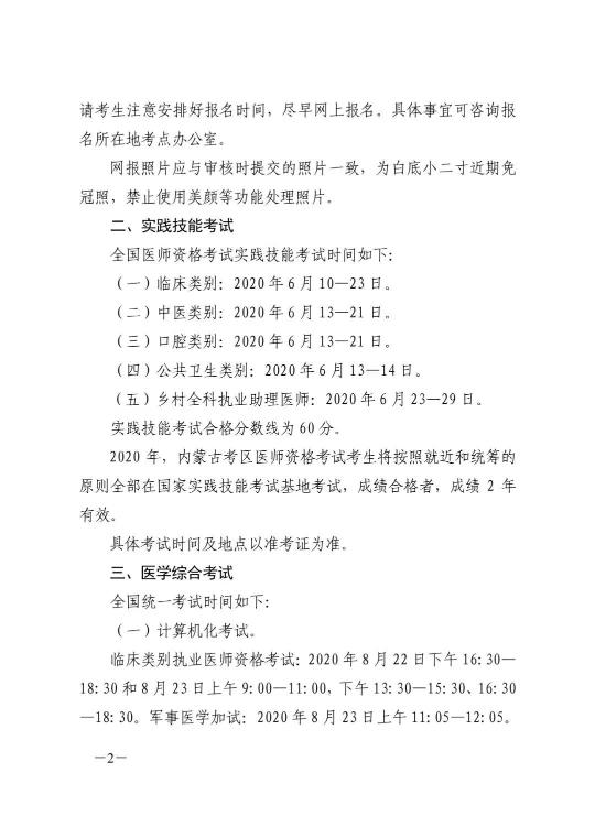
2020内蒙古自治区卫生健康委员会公告1

内蒙古自治区卫生健康委员会公告2

内蒙古自治区卫生健康委员会公告3

内蒙古自治区卫生健康委员会公告4

内蒙古自治区卫生健康委员会公告5

友情推荐:

【现场审核】2020年全国医师网上报名∣现场审核官方通知汇总

【复习攻略】2020年医师资格备考复习全攻略(含教材大纲)

【报名指导】2020医师资格网上报名指导/现场审核问题答疑

【报名材料】医师报名试用期考核证明/考生承诺书汇总(word)

2020医师资格报名

2020医师报名优惠

正保医学教育网
上医学教育网 做成功医学人
打开APP
全部评论(0打开APP查看全部 >
精品课程

高效定制班

直播+录播 含班级服务

4180

详情>>
热点推荐:
0
0
0
评论
取消
复制链接,粘贴给您的好友

复制链接,在微信、QQ等聊天窗口即可将此信息分享给朋友
前往医学教育网APP查看,体验更佳!
取消 前往
您有一次专属抽奖机会
可优惠~
领取
优惠
注:具体优惠金额根据商品价格进行计算
恭喜您获得张优惠券!
去选课
已存入账户 可在【我的优惠券】中查看