医师资格

考试动态
复习指导
首页 > 医师资格 > 报名时间 > 正文

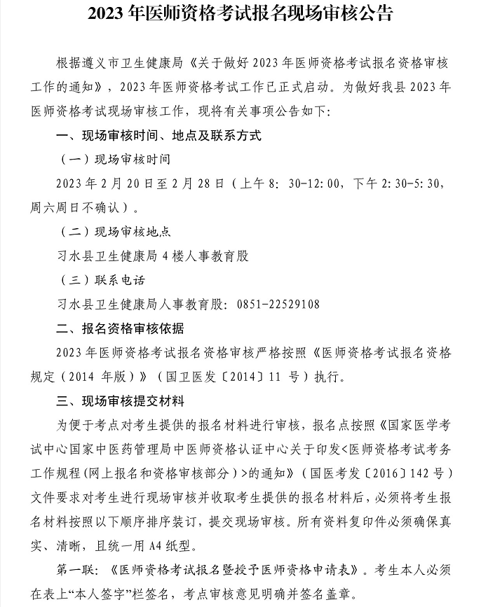
【遵义习水县】2023年医师资格考试报名现场审核公告

关于【贵州-习水县】2023年医师资格考试报名现场审核公告,医学教育网老师为大家整理总结如下,希望可以帮助到各位:

习水-1

习水-2

习水-3

习水-4

习水-5

相关附件:

加试表

汇总表

同意书

考核证明

考核证明-2

考核证明-3

考核证明-4

承诺书

时间安排表

全国各地报名审核通知:2023年执业/助理医师资格考试报名审核通知全国汇总

2023年医师报名季,备考正当时!好课立享8.5折,活动即将结束,早买更划算!成功=正确的选择+努力!快来开启你的2023年备考吧!

活动时间:以医学教育网活动页面为准

m站-栏目顶部轮换690-200

以上分享的内容,由医学教育网小编搜集整理,如果您觉得对您有所帮助,可以分享给朋友。想了解更多医学考试信息、复习资料、备考干货请关注医学教育网。

【2023备考专区】   

【精华】2023年医师资格考试报名审核材料表格下载汇总

【免费直播】2023医师资格考生应该如何规划备考复习?来听老师讲讲!

2023年全国执业/助理医师资格考试报名/技能缴费时间/方式/标准官方通知汇总

全国2023年执业/助理医师资格考试网上报名/现场审核指导攻略

【官方】全国2023年医师资格实践技能考试实施方案及内容

医考生宝藏刷题软件!2023医师资格【医考爱打卡】刷题小程序第一阶段上线!

事关拿证!2023年医师考试好消息来了《通关宝典》资料!免费送送送

正保医学教育网
上医学教育网 做成功医学人
打开APP
全部评论(0打开APP查看全部 >
精品课程

高效定制班

直播+录播 含班级服务

4180

详情>>
0
0
0
评论
取消
复制链接,粘贴给您的好友

复制链接,在微信、QQ等聊天窗口即可将此信息分享给朋友
前往医学教育网APP查看,体验更佳!
取消 前往
您有一次专属抽奖机会
可优惠~
领取
优惠
注:具体优惠金额根据商品价格进行计算
恭喜您获得张优惠券!
去选课
已存入账户 可在【我的优惠券】中查看