医师资格

考试动态
复习指导
首页 > 医师资格 > 报名时间 > 正文

黑龙江绥化2020年医师资格考试综合笔试“一年两试”试点网上报名通知

黑龙江绥化2020年医师资格考试综合笔试“一年两试”试点网上报名通知,具体通知内容医学教育网小编搜集整理如下:

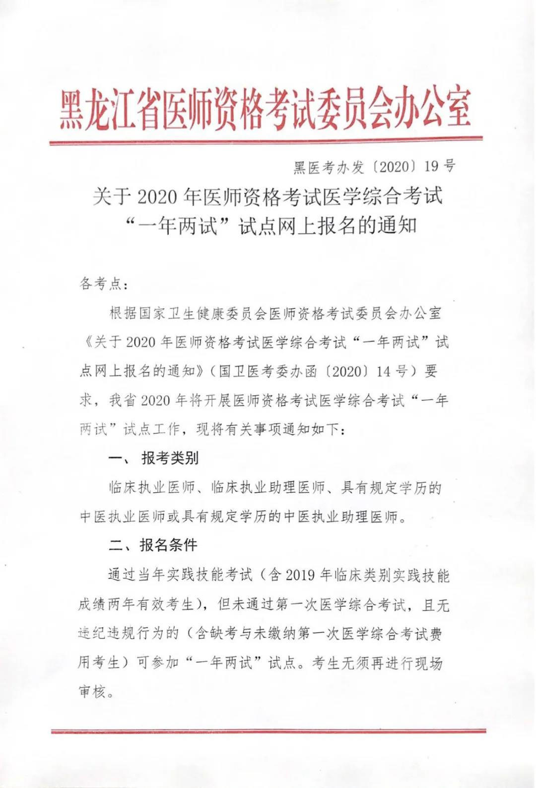
绥化1

绥化2

小编推荐:

全国2020年医师资格考试一年两试试点报名及缴费时间通知汇总

2020年医师资格考试医学综合考试“一年两试”试点网上报名即将开始

上文“黑龙江绥化2020年医师资格考试综合笔试“一年两试”试点网上报名通知”由医学教育网整理,更多医考信息、政策新闻、备考干货请关注医学教育网。

正保医学教育网
上医学教育网 做成功医学人
打开APP
全部评论(0打开APP查看全部 >
精品课程

高效定制班

直播+录播 含班级服务

4180

详情>>
热点推荐:
0
0
0
评论
取消
复制链接,粘贴给您的好友

复制链接,在微信、QQ等聊天窗口即可将此信息分享给朋友
前往医学教育网APP查看,体验更佳!
取消 前往
您有一次专属抽奖机会
可优惠~
领取
优惠
注:具体优惠金额根据商品价格进行计算
恭喜您获得张优惠券!
去选课
已存入账户 可在【我的优惠券】中查看