国家医学考试网2020年医师资格考试医学综合笔试成绩分析报告图是什么样的,相信很多医师资格考生都在关注,医学教育网编辑为大家整理了国家医学考试网相关通知:
一、服务对象:
参加2020年医师资格考试第一次医学综合考试,且报考类别为临床执业医师,临床执业助理医师,口腔执业医师,口腔执业助理医师,公共卫生执业医师,公共卫生执业助理医师,乡村全科执业助理医师的考生。
二、报告内容:
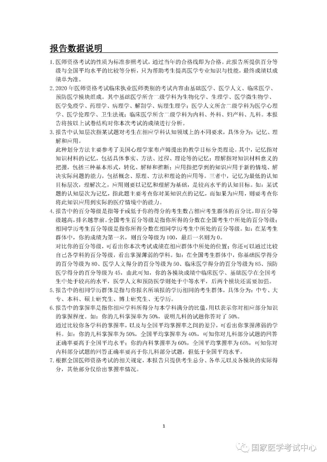
报告的内容包括总成绩、各模块、学科及认知层次的掌握率和百分等级,样例见附件(以临床为例)。其中个人成绩分析数据以四个单元成绩为基础,不包括军事医学及短线医学专业加试部分成绩的数据分析。提供PDF版本报告的下载,方便考生随时查看。
三、费用:
《报告》收取技术服务成本费,每人为50元。
四、申请及查看报告流程:
1.考生使用医师资格考试报名时注册的用户名和密码,通过考生服务(报名|缴费|准考证|成绩单)入口,登陆国家医学考试考生服务系统,进入考试成绩模块,缴费成功即可即时浏览并下载学科成绩报告,申请有效期一年。
2.支付采取招商银行支付平台,通过招商银行APP或微信、支付宝扫描二维码缴费。具体缴费事宜请咨询相关银行。
五、注意事项:
此学科成绩报告仅供学习参考,不能代替成绩单使用。














申请入口:http://www2.nmec.org.cn/wangbao/nme/sp/login.html

编辑推荐:
2020年全国医师资格考试“一年两试”二试网上报名入口已开通(附流程)
全国2020年医师资格考试一年两试试点报名及缴费时间通知汇总
以上关于“国家医学考试网2020年医师资格考试医学综合笔试成绩分析报告图”的文章由医学教育网编辑整理搜集,希望可以帮助到大家,更多的文章随时关注医学教育网!