医师资格

考试动态
复习指导
首页 > 医师资格 > 考试大纲 > 正文

中医、中西医结合执业(助理)医师《卫生法规》考试大纲(2020年修订版)变动说明

国家卫健委关于修订《医师资格考试大纲(医学综合考试)》中卫生法规部分内容的通知已发布(查看原文>>),2021年中医、中西医结合执业(助理)医师《卫生法规》考试大纲将按照修订版本进行。医学教育网老师及时为大家分析了中医、中西医结合执业(助理)医师《卫生法规》考试大纲(2020年修订版)变动说明,现在免费分享如下,希望可以帮助大家尽快找到复习方向。

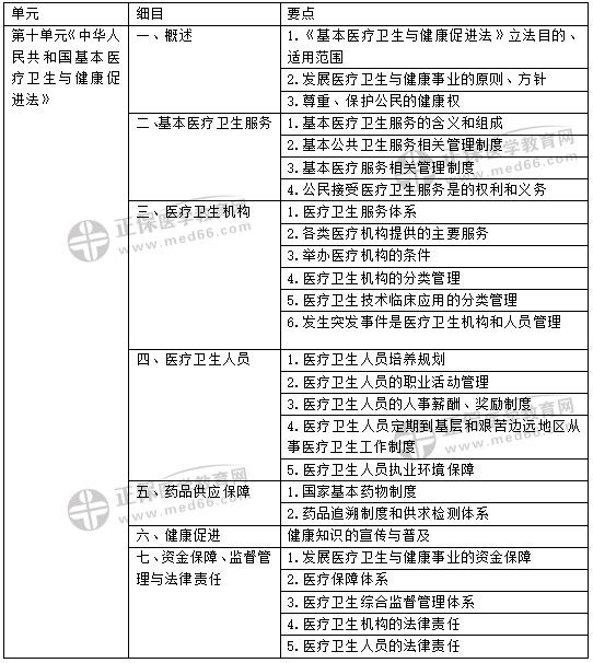
中医、中西医结合执业(助理)医师《卫生法规》大纲(2020年修订版)与以前的大纲内容相比,变化不大,主要是新增加了第十单元的内容,具体增加的大纲内容如下:

考试大纲

各类别考试大纲:

2021年公卫执业/助理医师资格医学综合卫生法规科目大纲全文

口腔执业/助理医师医学综合笔试考试大纲卫生法规部分(修订版2020)

2021年中医、中西医执业/助理医师考试卫生法规部分大纲已经修订(附全文)

乡村全科执业助理医师医师资格考试大纲卫生法规部分(2020修订版)

临床执业/助理医师资格考试卫生法规部分(2020修订版)全文

相关阅读:

2021年医师资格考试官方教材/大纲修订的原则及购买地址

国家医学考试中心2021版国家医师资格考试指导用书即将发行

以上分享的内容,由医学教育网小编搜集整理,如果您觉得对您有所帮助,可以分享给朋友。想了解更多医学考试信息、复习资料、备考干货请关注医学教育网。

正保医学教育网
上医学教育网 做成功医学人
打开APP
全部评论(0打开APP查看全部 >
精品课程

高效定制班

直播+录播 含班级服务

4180

详情>>
热点推荐:
0
0
0
评论
取消
复制链接,粘贴给您的好友

复制链接,在微信、QQ等聊天窗口即可将此信息分享给朋友
前往医学教育网APP查看,体验更佳!
取消 前往
您有一次专属抽奖机会
可优惠~
领取
优惠
注:具体优惠金额根据商品价格进行计算
恭喜您获得张优惠券!
去选课
已存入账户 可在【我的优惠券】中查看