医师资格

考试动态
复习指导
首页 > 医师资格 > 焦点关注 > 正文

一图读懂:新型冠状病毒肺炎防控方案(第四版)

一图读懂:新型冠状病毒肺炎防控方案(第四版)  

发布:疾控中心

1-新冠肺炎病例及事件监测报告流程图(湖北以外省份)-打印版

1-新冠肺炎病例及事件监测报告流程图(湖北以外省份)-打印版

2-新冠肺炎病例个案及事件流行病学调查流程图-打印版

2-新冠肺炎病例个案及事件流行病学调查流程图-打印版

3-新冠肺炎病例密切接触者判定及管理流程图-打印版

3-新冠肺炎病例密切接触者判定及管理流程图-打印版

4-特定人群个人防护指南

4-特定人群个人防护指南

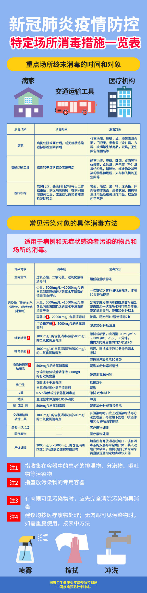
5-特定场所消毒措施一览表

5-特定场所消毒措施一览表

新冠肺炎潜伏期高达24天只是个例|钟南山关于疫情的11个判断!

新冠肺炎诊疗方案试行第五版在湖北的病例诊断中增加“临床诊断”!

解读《新型冠状病毒肺炎防控方案(第四版)》

国家卫生健康委办公厅关于印发新型冠状病毒肺炎防控方案(第四版)的通知


正保医学教育网
上医学教育网 做成功医学人
打开APP
精品课程

高效定制班

直播+录播 含班级服务

4180

详情>>
热点推荐:
取消
复制链接,粘贴给您的好友

复制链接,在微信、QQ等聊天窗口即可将此信息分享给朋友
前往医学教育网APP查看,体验更佳!
取消 前往
您有一次专属抽奖机会
可优惠~
领取
优惠
注:具体优惠金额根据商品价格进行计算
恭喜您获得张优惠券!
去选课
已存入账户 可在【我的优惠券】中查看