近期国家卫健委关于加强紧密型县域医疗卫生共同体建设监测工作的通知发布,要求各部门加强2020年度数据填报工作,就紧密型县域医共体评判标准、有关指标及要求说明如下,我们一起看看具体政策吧!
加强紧密型县域医疗卫生共同体建设监测相关事项
1、紧密型县域医共体评判标准:县域医共体建设是否“紧密”,主要依据责任共同体、管理共同体、服务共同体、利益共同体4个维度11项评判标准的评价结果,具体标准为:1.所有11项评判标准均达到B及以上;2.至少8项评判标准达到A;3.每个维度至少有1项评判标准达到A,且“医共体决策权限”达到A。三者全部满足才能判定达到国家紧密型县域医共体建设标准。自评尚未达到“紧密”标准的试点县,要进一步完善政策措施。

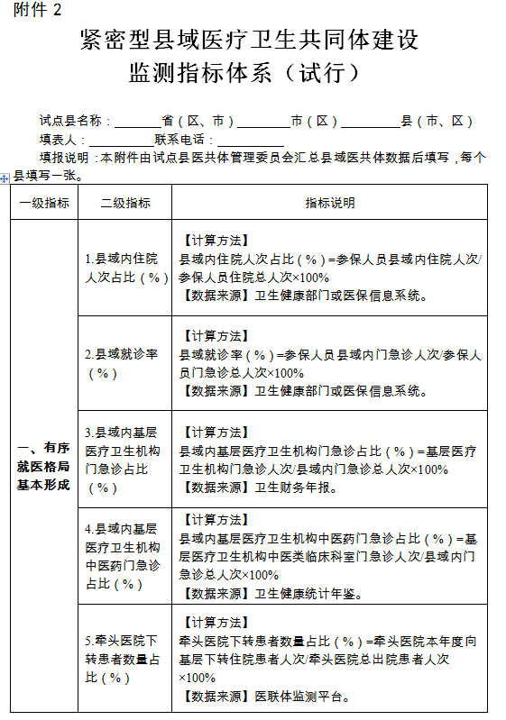
2、县域医共体建设监测指标体系有关指标
(1)指标4“县域内基层医疗卫生机构中医药门急诊占比”,计算方法调整为“县域内基层医疗卫生机构中医药门急诊占比(%)=县域内基层医疗卫生机构中医药门急诊人次/县域内基层医疗卫生机构门急诊总人次×100%”。县域内基层医疗卫生机构中医药门急诊人次指县域内基层医疗卫生机构中使用中药和中医非药物疗法的门急诊人次。
(2)指标6“慢病患者基层医疗卫生机构管理率(%)”,以《国家基本公共卫生服务规范(第三版)》相关工作指标为依据,计算方法调整为“慢病患者规范管理率=按照规范要求进行高血压、2型糖尿病患者健康管理的人数/年内已管理的高血压、2型糖尿病患者人数×100%”。



政策全文:国家卫健委发布关于加强紧密型县域医疗卫生共同体建设监测工作的通知
紧密型县域医疗卫生共同体建设5大变化
县域医共体政策落实情况和成效今后将定期监测,评价越高意味着县域医共体外部治理和内部运行的越好。《通知》公布的评判标准和监测指标体系有助于及时发现问题,完善试点方案,协调调整财政、医保等政策。今后县乡两级医疗卫生领域将焕然一新,发生一些新变化。
1、编制统筹管理,谁有能力谁上岗
县域医共体内县级医疗卫生机构和基层医疗卫生机构的编制分别核定,未来将由医共体统筹使用。县域医共体内人员实行岗位管理,按照“按需设岗、竞聘上岗、以岗定薪”的原则,统一岗位设置,加强聘用管理。这样一来,不仅在医共体统筹之下,编制管理拥有了更多自主空间,还能充分调动医务人员积极性。今后县域医共体内的人员不再吃“大锅饭”,而是有能力者上,无能力者下。
2.医保基金结余留用,医护人员更受益
县域医共体若实行总额付费,结余留用,合理超支分担的模式,这意味着,当地百姓越少生病、少住院,县域医共体的成本支出就越少,医保基金结余就越多,医护人员也越受益。
3、基本公卫服务体现优绩优酬
在基本公共卫生服务项目经费拨付和绩效分配方面充分体现多劳多得、优绩优酬。评估结果与县域医共体医保支付、医院等级评审、评优评先、绩效工资总量核定等挂钩。在保证公卫人劳有所得的同时,也能确保基本公共卫生服务补助资金用出效率,用到实处。
4、基层诊疗用药更加方便
县域医共体内实行药品耗材统一管理,统一用药目录、统一采购配送、统一支付货款。有条件的地区,要打破县域内不同医共体之间的区别,探索县域内药品耗材的统一管理和采购配送等。统一用药配送支付,可以切实解决基层医疗卫生机构所需药品配送不及时、不足量配送到位以及价格过高的情况。另外,将以县级医院为纽带,向下辐射有条件的乡镇卫生院和村卫生室,向上与城市三级医院远程医疗系统对接。
5、财务收入统一管理,更加透明化
医疗收入实行统一管理、独立核算。基本公共卫生服务项目等补助经费依据县域医共体统一考核结果进行拨付。这也是医共体建设最难啃的一块硬骨头,只有把经济利益这笔账算明白、算清楚,才能确保医共体的可持续性。紧密型医共体建设已进入“加速期”,可以预判,今后这项建设将会大范围铺开,最终实现县乡村真正的“三位一体”。
编辑推荐:
国家数据发布5年内医师缺口61万人次,但是机会和竞争同时存在!
国家新医改政策频发,2021年医考生们一定要有所行动....
无证行医将被纳入刑法,考下执业医师证迫在眉睫!
村民的养老政策什么时候出台?如何实施?这个地区有答复了!
以上就是医学教育网编辑为大家整理总结的“紧密型县域医疗卫生共同体建设监测开启,县乡医疗有5大变动!”全部内容了,更多的文章随时关注医学教育网!
〖医学教育网整理,转载务必注明出处,违者将追究法律责任〗