医师资格

考试动态
复习指导
首页 > 医师资格 > 考试经验 > 正文

2020年白山考点国家医师资格考试笔试考试考前须知

关于2020年白山考点国家医师资格考试笔试考试考前须知,相信很多考生十分关注,医学教育网编辑整理相关通知内容分享如下:

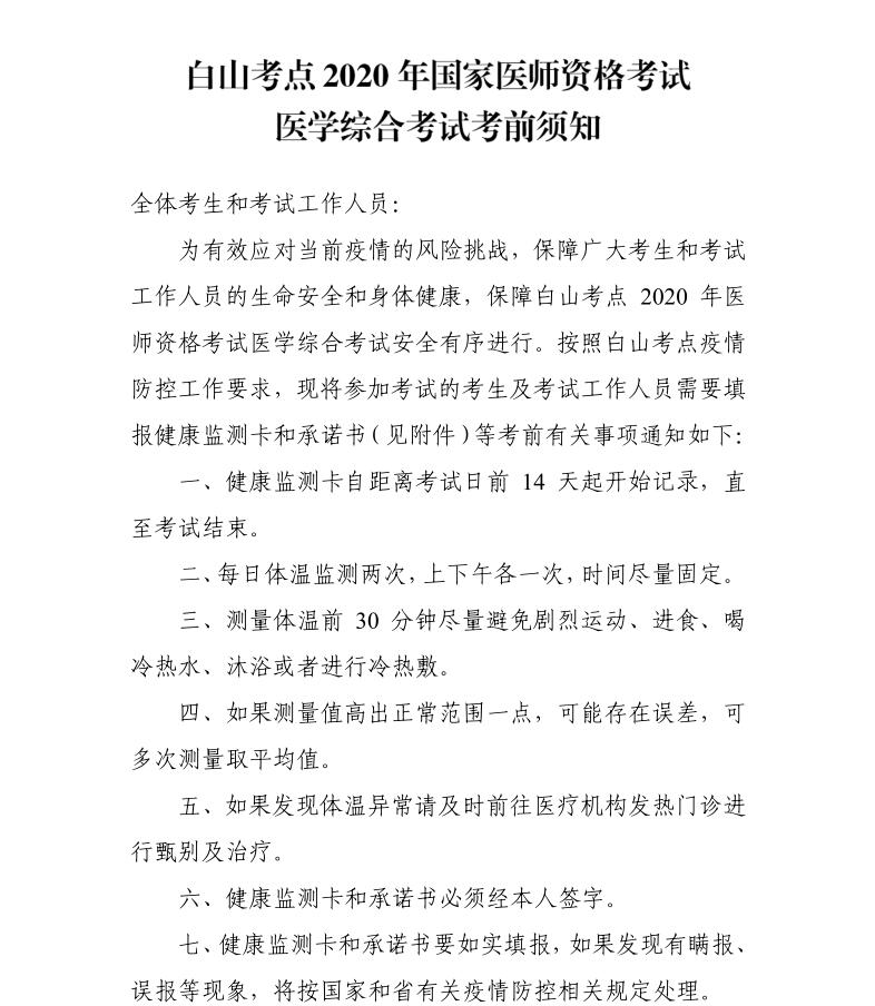
白山考点2020年国家医师资格考试医学综合考试考前须知1

白山考点2020年国家医师资格考试医学综合考试考前须知2

附件: 考生健康监测卡及承诺书

“2020年白山考点国家医师资格考试笔试考试考前须知”的内容,由医学教育网编辑整理搜集,更多考试信息敬请关注医学教育网。祝大家都取得好成绩,顺利通过考试!

【推荐】

全国2020年医师资格医学综合笔试考试考前疫情防控须知及温馨提示汇总

【免费直播】2020年医师资格综合笔试考前应试技巧/考中分析/考后复盘直播汇总!

正保医学教育网
上医学教育网 做成功医学人
打开APP
精品课程

高效定制班

直播+录播 含班级服务

4180

详情>>
热点推荐:
取消
复制链接,粘贴给您的好友

复制链接,在微信、QQ等聊天窗口即可将此信息分享给朋友
前往医学教育网APP查看,体验更佳!
取消 前往
您有一次专属抽奖机会
可优惠~
领取
优惠
注:具体优惠金额根据商品价格进行计算
恭喜您获得张优惠券!
去选课
已存入账户 可在【我的优惠券】中查看