医师资格

考试动态
复习指导
首页 > 医师资格 > 考试经验 > 正文

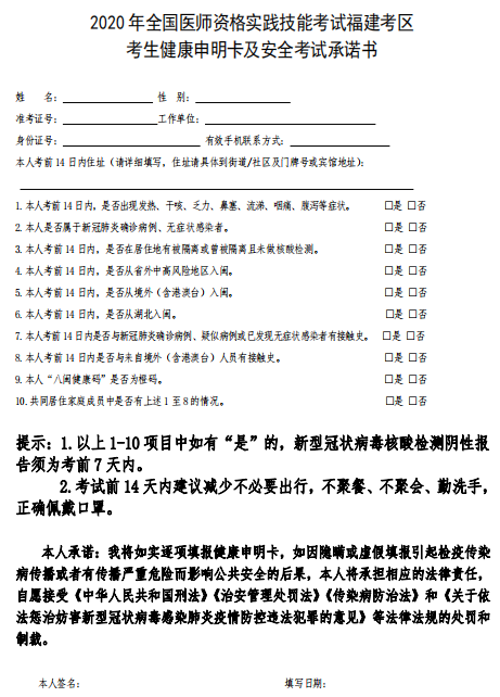
2020年全国医师资格实践技能考试福建考区考生健康申明卡及安全考试承诺书

2020年全国医师资格实践技能考试福建考区考生健康申明卡及安全考试承诺书可能还有考生不知道2020年全国医师资格实践技能考试福建考区考生健康申明卡及安全考试承诺书,医学教育网编辑为您整理2020年全国医师资格实践技能考试福建考区考生健康申明卡及安全考试承诺书如下:

点击下载:

2020年全国医师资格实践技能考试福建考区考生健康申明卡及安全考试承诺书

考前提醒:

2020年福建省医师资格实践技能考试各考点考生疫情防控公告汇总

2020年国家医师资格实践技能考试福建考区考生须知

1.所有考生进入考场一律核验身份(身份证、准考证),出示“八闽健康码”、核酸检测报告(结果)及《2020年全国医师资格实践技能考试福建考区考生健康申明卡及安全考试承诺书》(附后),佩戴口罩并一律检测体温

2.未按规定提交核酸检测报告(结果)或核酸检测结果为阳性的考生,不得进入考场;考生核酸检测结果阴性、“八闽健康码”为绿码且体温检测正常的,方可进入考场;其他情形的,将由各考试基地根椐考生提关的相关信息、现场检测的体温等对其进行健康评估,并进行相应处置。

福建

相关阅读:

2020年国家医师实践技能考试系统重磅上线(实战模考+模拟试题)

全国2020年医师资格实践技能考试考前注意事项及温馨提示汇总

全国2020年实践技能考生健康申明卡及安全考试承诺书等相关文件下载地址汇总

以上分享的内容,由医学教育网小编搜集整理,如果您觉得对您有所帮助,可以分享给朋友。想了解更多医学考试信息、复习资料、备考干货请关注医学教育网。

正保医学教育网
上医学教育网 做成功医学人
打开APP
精品课程

高效定制班

直播+录播 含班级服务

4180

详情>>
热点推荐:
取消
复制链接,粘贴给您的好友

复制链接,在微信、QQ等聊天窗口即可将此信息分享给朋友
前往医学教育网APP查看,体验更佳!
取消 前往
您有一次专属抽奖机会
可优惠~
领取
优惠
注:具体优惠金额根据商品价格进行计算
恭喜您获得张优惠券!
去选课
已存入账户 可在【我的优惠券】中查看