医师资格

考试动态
复习指导
首页 > 医师资格 > 考试经验 > 正文

常见传染病的传播特点一表记重点——中西医执业/助理医师

传染病学可能考虑今年疫情的原因,题目数量也有所增加。2021年依然是中西医执业/助理医师考试复习不能忽略的科目,占比16分,也是比较好拿分的科目。2021年中西医结合执业/助理医师考试传染病的复习内容,相信是2021年中西医结合执业/助理医师考生们关注的问题,医学教育网郑芪老师整理“常见传染病的传播特点一表记重点——中西医执业/助理医师”如下,希望可以帮助同学顺利通过考试。

查看汇总:郑芪老师传染病学核心考点——中西医执业/助理医师速记指南

郑芪名师介绍

【郑芪老师总结传染病学考点——中西医执业/助理医师】

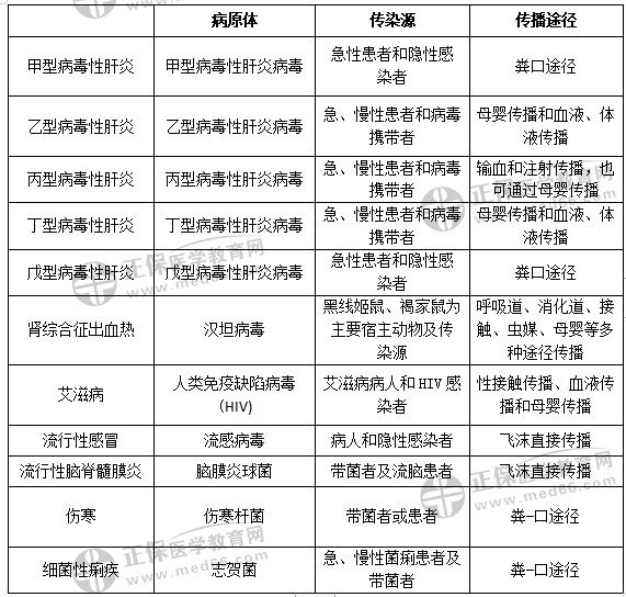
传染病的传播特点

分割线

《传染病学的直达秘籍》直播期间干货满满,考生互动性强,很多考生对郑芪老师的讲解赞不绝口,当然,还有很多考生因为工作繁忙,没有参与到郑芪老师的直播,医学教育网编辑为大家整理了回放视频。收藏网址,随时随地看回放!弥补错过的精彩!收藏《传染病学的直达秘籍》录播网址>>

录播入口

【医学教育网原创整理,转载请注明出处!违者必究!】

相关阅读

郑芪老师传染病学直播精讲试题——中西医执业/助理医师

郑芪老师中医基础理论体系易考点——中西医结合执业/助理医师

郑芪老师中医基础理论阴阳学说易考古文——中西医执业/助理医师

郑芪老师带你学中医基础理论核心考点——中西医执业/助理医师

郑芪老师整理中医基础理论中医名家经典——中西医执业/助理医师

郑芪老师中基直播精讲试题——2021中西医执业/助理医师考试

以上“常见传染病的传播特点一表记重点——中西医执业/助理医师”由医学教育网郑芪老师,更多辅导精华资料、备考经验、免费视频课程请查看正保医学教育网。

正保医学教育网
上医学教育网 做成功医学人
打开APP
精品课程

高效定制班

直播+录播 含班级服务

4180

详情>>
热点推荐:
取消
复制链接,粘贴给您的好友

复制链接,在微信、QQ等聊天窗口即可将此信息分享给朋友
前往医学教育网APP查看,体验更佳!
取消 前往
您有一次专属抽奖机会
可优惠~
领取
优惠
注:具体优惠金额根据商品价格进行计算
恭喜您获得张优惠券!
去选课
已存入账户 可在【我的优惠券】中查看