医师资格

考试动态
复习指导
首页 > 医师资格 > 考试经验 > 正文

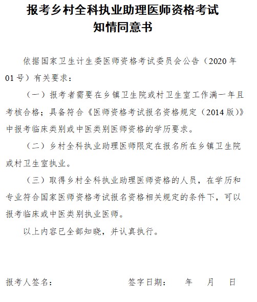
报考乡村全科执业助理医师资格考试知情同意书

河南焦作卫健委发布《河南省2022年焦作市西医类医师资格考试现场审核确认须知》,由此可知,报考乡村全科执业助理医师资格考试知情同意书如下。

附件下载: 2022年焦作市西医类医师资格考试现场审核确认须知.doc

报考乡村全科执业助理医师资格考试

以上分享的内容,由医学教育网小编搜集整理,如果您觉得对您有所帮助,可以分享给朋友。想了解更多医学考试信息、复习资料、备考干货请关注医学教育网。

正保医学教育网
上医学教育网 做成功医学人
打开APP
精品课程

高效定制班

直播+录播 含班级服务

4180

详情>>
热点推荐:
取消
复制链接,粘贴给您的好友

复制链接,在微信、QQ等聊天窗口即可将此信息分享给朋友
前往医学教育网APP查看,体验更佳!
取消 前往
您有一次专属抽奖机会
可优惠~
领取
优惠
注:具体优惠金额根据商品价格进行计算
恭喜您获得张优惠券!
去选课
已存入账户 可在【我的优惠券】中查看