广西北海官方考点公布2025年医师资格实践技能考试安排及考生须知,请相关考生及时查看,做好技能应试准备!

2025年医师资格考试实践技能考试将于6月14-25日进行,为确保考生顺利参加考试,现将有关事项提示如下:
一、考试时间
(一)临床类别(含乡村全科执业助理医师):6月14-25日
(二)口腔类别:6月14-19日
(三)公共卫生类别:6月14-17日
(四)中医类别:6月14-20日
(五)中医(壮医)专业:6月14-15日
具体考试时间、考试地点以准考证为准。
二、准考证打印时间
2025年医师资格考试实践技能考试准考证打印通道将于6月4日开通,请报名2025年医师资格考试实践技能考试并缴费成功的考生登录国家医学考试网(http://www.nmec.org.cn)打印准考证。
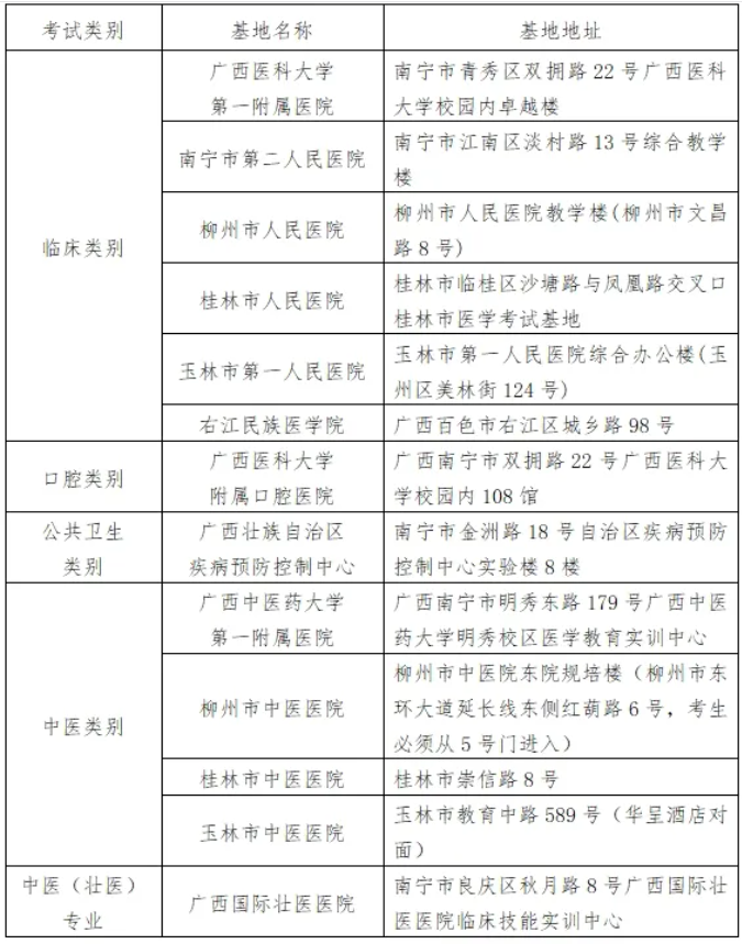
各类别实践技能考试基地地址见附件。
三、注意事项
(一)考前
1.熟悉考试相关设计。实践技能考试在国家实践技能考试基地进行。在国家实践技能考试基地参加考试的,成绩两年有效。实践技能考试满分为100分,合格分数线为60分。
实践技能考试采用多站考试的方式,考区设有实践技能考试基地,根据考试内容设置若干考站,考生依次通过各考站进行实践技能考试。
2.考生应妥善备好准考证和有效身份证件(第二代居民身份证、港澳台居民居住证或港、澳、台居民身份证、护照)。准考证上的提示信息要逐字详读,按照规定做好考前准备。
3.做好相关物品管理。考生应自备黑色签字笔,无标识白大衣、帽子、口罩,不得携带手机、手表、手环等带有摄录与存储功能的电子产品以及书籍、纸张、计算器等其他与考试无关但有作弊嫌疑的物品进入考场。合理着装,报考公共卫生类别的考生不要穿高跟鞋和裙子。
4.做好个人健康管理。考生应做好自我健康监测,考前减少不必要的聚集,不到人群流动性较大的场所活动。注意饮食作息,保持平稳心态,安心备考。
5.出行前请密切关注天气情况,规划好出行路线,备好雨具,合理安排时间到达考场。
(二)考中
1.考生应充分预留时间到达考试基地,持准考证、身份证件入场,存放个人物品、接受安检、签到、候考。
2.考生应自觉服从管理,遵守考试规则,在考场内必须保持安静,不得聚集、逗留、交谈,不得以任何理由妨碍考试工作。
3.考试过程中不得干扰考官评分,不得将考试材料带出考站。个人如有突发情况,请及时向所在考试基地工作人员报告。
4.考试物品准备时间算在答题时间内。考生应按考官指令进行考试,不得要求考官或监考人员解释试题,确认各站考试题目全部完成后方可签退离开考场,考生未经允许不得擅自离开考试区域,一旦离开,视为放弃考试。
5.外籍或台湾、香港、澳门考生进入考场后,必须使用普通话,对有书写要求的考核,必须使用中文。
(三)考后
考区开通实践技能考试结果查询后,考生可登录国家医学考试网(http://www.nmec.org.cn)的考生服务系统,在考试报名页面姓名右侧,由灰色水印状字体标注“技能通过”或“技能未通过”。在考试准备阶段,该状态为“备考”。
预祝考试顺利!
实践技能考试基地地址汇总表

考生关注:
【汇总】全国2025年医师资格实践技能准考证打印时间|要求
【考前必背】25医师资格实践技能冲刺拿分资料大放送!
【提分攻略】2025医师实践技能考生必看的实操口述要领!
【秘籍】2025医师实践技能夺分组合拳,背过就能拿分!