医师资格

考试动态
复习指导
首页 > 医师资格 > 考试时间 > 正文

2020年中医医师资格考试科目内容

2020年中医医师资格考试科目内容是什么?相信很多考生都想知道,医学教育网编辑为大家整理如下:

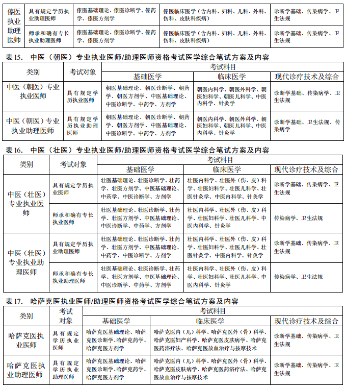
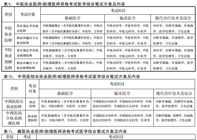
医师资格考试内容

医师资格考试医学综合笔试方案及内容

友情推荐:

【复习攻略】2020年医师资格备考复习全攻略(含教材大纲)

【0元课程】2020年医师资格考试精选视频课限时0元领取

【报名指导】2020医师资格考试网上报名 现场审核全攻略

【考情分析】2019年医师资格试题研究报告汇总 快来get!

上文关于“2020年中医医师资格考试科目内容”的文章由医学教育网编辑整理搜集,希望可以帮助到大家,更多的关于考试科目的文章随时关注医学教育网医师资格考试时间栏目!

正保医学教育网
上医学教育网 做成功医学人
打开APP
全部评论(0打开APP查看全部 >
精品课程

高效定制班

直播+录播 含班级服务

4180

详情>>
热点推荐:
0
0
0
评论
取消
复制链接,粘贴给您的好友

复制链接,在微信、QQ等聊天窗口即可将此信息分享给朋友
前往医学教育网APP查看,体验更佳!
取消 前往
您有一次专属抽奖机会
可优惠~
领取
优惠
注:具体优惠金额根据商品价格进行计算
恭喜您获得张优惠券!
去选课
已存入账户 可在【我的优惠券】中查看