医师资格

考试动态
复习指导
首页 > 医师资格 > 考试时间 > 正文

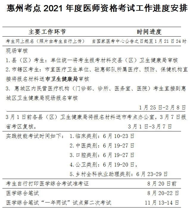
惠州考点2021年度医师资格考试工作进度安排表

惠州考点2021年度医师资格考试工作进度安排表已经正式公布,具体的安排,医学教育网编辑就官方文件要求为大家整理如下:

惠州考点2021年医师资格考试工作进度

官方原文:广东惠州市关于做好2021年医师资格考试报名工作的通知

2021年医师资格优惠活动

以上关于“惠州考点2021年度医师资格考试工作进度安排表”的文章由医学教育网编辑整理搜集,更多的关于报名材料的文章随时关注医学教育网医师资格考试时间栏目!

正保医学教育网
上医学教育网 做成功医学人
打开APP
全部评论(0打开APP查看全部 >
精品课程

高效定制班

直播+录播 含班级服务

4180

详情>>
热点推荐:
0
0
0
评论
取消
复制链接,粘贴给您的好友

复制链接,在微信、QQ等聊天窗口即可将此信息分享给朋友
前往医学教育网APP查看,体验更佳!
取消 前往
您有一次专属抽奖机会
可优惠~
领取
优惠
注:具体优惠金额根据商品价格进行计算
恭喜您获得张优惠券!
去选课
已存入账户 可在【我的优惠券】中查看