医师资格

考试动态
复习指导
首页 > 医师资格 > 考试时间 > 正文

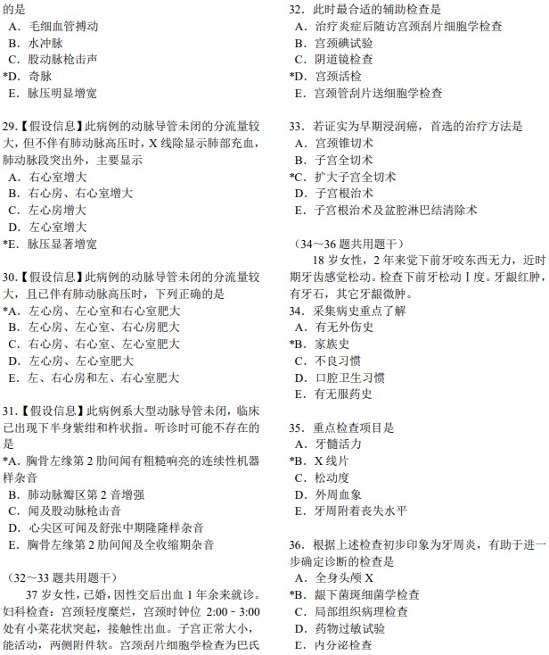
2022年西医类医师资格考试医学综合考试A3/A4型题样题

2022年西医类医师资格考试医学综合考试A3/A4型题样题,大家都在关注,医学教育网编辑根据《国家医学考试网医师资格考试考生指导手册(2022版)》,为大家整理2022年西医类医师资格考试医学综合考试A3/A4型题样题如下:

西医类医师资格医学综合考试题型示例

医学综合考试全部采用选择题形式。各类选择题均由题干和选项两部分组成。题干是试题的主体,可由一段短语、问句或不完全的陈述句组成,也可由一段病例、图表、照片或其它临床资料来表示;选项由可供选择的词组或短句组成,也称备选答案。

医师资格考试采用 A 型和 B 型题,共有 A1、A2、A3、A4、B1 五种题型。医师资格考试总题量为 600题,助理医师资格考试总题量为 300 题。现将各种题型简要介绍如下:

6

7

活动
《学霸笔记》限时免费

医学教育网教研团队精心整理了这份《学霸笔记》—思维导图PDF,罗列重要考点,限时免费分享给大家,临床执业医师资格考试复习贵在积累与应用,非一日之功,望大家能沉心学习,坚持不懈。

领取时间:即日起至2022年3月15日23:59:59

扫描下方二维码添加老师即可领取,拒绝繁琐步骤!!!详细介绍>>

资料领取二维码

↑手机微信扫码添加↑

以上分享的内容,由医学教育网小编搜集整理,如果您觉得对您有所帮助,可以分享给朋友。想了解更多医学考试信息、复习资料、备考干货请关注医学教育网。

热点关注:

如何确认医师考试技能缴费已完成?3个关键节点要牢记!

【学霸笔记】临床执业医师25大科目110张思维导图在手 复习重点一目了然!

为何临床执业医师成了香饽饽?全国中医药发展“十四五”规划告诉你真相!

《医师法》3月1日起实施,中专学历不能报考医师资格?真相!

正保医学教育网
上医学教育网 做成功医学人
打开APP
全部评论(0打开APP查看全部 >
精品课程

高效定制班

直播+录播 含班级服务

4180

详情>>
热点推荐:
0
0
0
评论
取消
复制链接,粘贴给您的好友

复制链接,在微信、QQ等聊天窗口即可将此信息分享给朋友
前往医学教育网APP查看,体验更佳!
取消 前往
您有一次专属抽奖机会
可优惠~
领取
优惠
注:具体优惠金额根据商品价格进行计算
恭喜您获得张优惠券!
去选课
已存入账户 可在【我的优惠券】中查看